近日,广州医科大学附属第一医院(国家呼吸医学中心)何建行/梁文华团队在权威期刊Journal of Hematology & Oncology(中科院1区Top,IF=29.5)发表了题为“Global cancer statistics for adolescents and young adults: population-based study”的最新研究成果。该研究基于最新的癌症统计数据,深入解析了青少年和年轻人(AYA)癌症的全球负担及其最新趋势,旨在为制定全球AYA癌症防控策略提供科学依据。其中,李望忠博士为独立第一作者。
该研究表明,2022年全球约有130万AYA被诊断为癌症,导致近38万人死亡。尤其值得关注的是,高人类发展指数(HDI)国家的癌症发病率较高,而低HDI地区尽管发病率较低,却承受着更为严重的死亡负担。数据揭示了日益加剧的健康不平等现象,特别是在内分泌相关癌症和结直肠癌等方面的显著增长,突显了在全球癌症防控策略中迫切需要针对性干预和更公平的资源分配。

研究亮点
1. 全球首个评估:这是首个通过整合全球两大权威数据库(GBD 2021和GLOBOCAN 2022)全面分析AYA癌症负担及趋势的研究,揭示了发病率上升和死亡率下降放缓的全球性问题。
2. 重大健康不平等:研究发现高HDI国家的AYA癌症发病率明显更高,而低HDI国家则承受着不成比例的高死亡率,凸显了全球健康不平等的加剧。
3. 特定癌症快速增长:内分泌相关癌症和结直肠癌的快速增长是近十年发病率上升的主要驱动因素,这一趋势尤其引人关注,标志着全球癌症预防和筛查的挑战加大。
4.性别和地区差异显著:研究揭示了AYA癌症在不同性别、地区和人类发展水平上的显著差异,为制定全球性、针对性的癌症控制策略提供了宝贵的参考
引言
癌症已成为全球第三大死因,在2021年导致了全球七分之一的死亡。尽管癌症常被认为主要影响老年人,但AYA的癌症负担不容忽视。AYA群体虽然只占所有癌症病例的5%,但这一年龄段的人处于儿童期与成年期的过渡阶段,面临着独特的生物学、流行病学和临床特征的挑战。与儿童和老年人不同,AYA群体不仅可能患上儿科常见的癌症,也可能受到成人常见癌症的侵袭。然而,尽管他们面对着生育力保护、长期副作用、经济负担和心理社会问题等复杂的挑战,这一群体却在癌症防控和研究中长期被忽略。某些癌症在这类患者中的生存率改善远不及儿童和老年人,AYA癌症患者的独特需求未得到应有的关注。
近年来,随着社会经济的发展,AYA群体的生活方式发生了显著变化。快节奏的工作、长期久坐、不健康的饮食、熬夜等不良习惯正在全球范围内加剧癌症的年轻化趋势。年轻人中患癌的病例越来越多,令人警醒。尽管这一现象日益显著,但在癌症控制策略中,AYA患者并未被重点考虑。因此,本研究旨在评估AYA癌症的全球负担和趋势,重点分析其发病率和死亡率的差异,并探讨与性别、地理位置及社会经济水平相关的健康不平等问题。通过这些分析,本研究希望为AYA癌症患者提供更加精准的防控策略。
研究方法
AYA癌症,定义为发生在15至39岁人群中的癌症,分析基于GBD 2021研究和GLOBOCAN 2022项目的癌症统计数据。我们按年龄、性别、地理位置和HDI对全球癌症负担进行了分析,同时也考察了其过去20多年的时间趋势。主要研究终点包括年龄标准化发病率和死亡率(ASIR, ASMR)以及年度平均百分比变化(AAPC)。与HDI相关的健康不平等通过相关性分析、不成比例性分析和基于回归的指标进行评估。
研究结果
1. 全球癌症负担最新概要:2022年,全球范围内AYA群体中共报告了1300196例新发癌症病例,导致377,621例癌症相关死亡。全球平均发病率为每10万人40.3例,死亡率为每10万人11.8例。乳腺癌(245827例)、甲状腺癌(236761例)和宫颈癌(105728例)是最常见的癌症类型,而乳腺癌、宫颈癌和白血病是主要的致死原因。死亡病例中,乳腺癌占12.9%,宫颈癌占8.6%,白血病占10.7%。与男性相比,女性的癌症负担显著更高,女性的发病率为每10万人52.9例,而男性为28.3例;女性死亡率为13.1,而男性为10.6。这种差异主要是由于乳腺癌、甲状腺癌和宫颈癌在女性中发病率较高。

图1. 2022年全球AYA癌症负担。(A) 按年龄和性别分列的全球发病与死亡病例数及标准化率。(B) 按癌症类型分列的全球发病与死亡病例数及比例。(C) 十大常见癌症的发病与死亡病例数。
2. 地理差异:不同地区的AYA癌症负担差异显著。澳大利亚是全球发病率最高的地区,2022年达到每10万人72.4例,其次是北美(65.9例)和南欧(61.9例)。在发病率较低的地区,南亚以每10万人25.5例最低,其次是西非(26.8例)和中非(29.6例)。在死亡率方面,东非的死亡率最高,为每10万人22.3例,而北欧最低,为6.0例。性别差异在所有地区都十分显著,女性的癌症负担普遍高于男性,尤其是在太平洋岛国地区。值得注意的是,东亚是唯一一个男性癌症死亡率(10.6)高于女性(8.4)的地区。

图2. 2022年AYA癌症的地区负担。(A) 各地区ASIR和ASMR(标注各地区发病率最高的国家)。(B) 各地区的发病与死亡比例。(C) 各地区内及地区间十大常见癌症的发病排名。
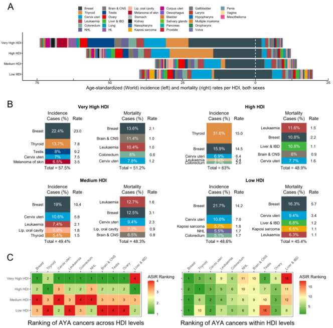
3. 与HDI相关的不平等:癌症负担在不同HDI水平的国家和地区存在显著差异。非常高HDI国家的AYA癌症发病率最高,达到每10万人54.8例,而中等HDI国家的发病率最低,为27.2例。相对而言,低HDI国家的死亡率较高,为每10万人17.2例,而非常高HDI国家的死亡率仅为8.4例。乳腺癌在低、中、非常高HDI国家中都是最常见的癌症类型,而在高HDI国家,甲状腺癌位居首位。宫颈癌也是所有HDI水平下重要的癌症负担之一,尤其是在低HDI国家。死亡原因中,乳腺癌、白血病和宫颈癌在所有HDI水平的国家中均名列前茅,低HDI国家的乳腺癌死亡率最高,而中高HDI国家的白血病死亡率相对较高。

图4. 按HDI水平划分的AYA癌症负担。(A) 不同HDI水平的ASIR和ASMR。(B) 不同HDI水平的五大常见癌症的发病与死亡负担。(C) 不同HDI水平内及HDI间十大常见癌症的发病排名。

图5. 2022年AYA癌症负担中的HDI相关不平等。(A) ASIR、ASMR、MIR与HDI的相关性分析。(B) 集中曲线显示与HDI相关的健康不平等。
4. 癌症趋势变化(2000-2021年):从2000年到2021年,AYA癌症的发病率整体略有上升,AAPC为0.17%,女性发病率增幅较大(AAPC为0.22%),男性则相对稳定(AAPC为0.09%)。乳腺癌、甲状腺癌、性腺癌、结直肠癌、脑及中枢神经系统癌症、非霍奇金淋巴瘤的发病率在此期间明显上升;相反,肝癌和白血病的发病率有所下降。发病率的上升在某些地区尤为显著,例如西亚的发病率增幅最大(AAPC为1.38%),而南非的癌症发病率显著下降(AAPC为-1.85%)。从国家层面看,沙特阿拉伯的癌症发病率上升最快(AAPC为3.00%),而卢森堡则是发病率下降最显著的国家(AAPC为-2.15%)。癌症死亡率方面,各地区的趋势差异较大,但总体呈下降趋势,尤其是高HDI地区。

图6. 2000年至2021年AYA癌症负担的时间趋势。(A) 按性别。(B) 按十大常见癌症类型。(C) 按地区。(D) 按HDI划分的趋势。
总结与展望
本研究更新并扩展了全球AYA癌症负担及趋势的流行病学证据,突显其显著且日益增长的负担。HDI相关的健康不平等显著,高HDI国家发病率较高,低HDI国家死亡率更高。过去十年内,内分泌相关癌症的发病率和死亡率增长最为显著。未来,政策制定者应优先减少低HDI国家的不平等与内分泌相关癌症负担,推动资源公平分配,实施针对性干预措施,并通过针对性的筛查和早期诊断应对AYA癌症负担的上升。
原文链接:https://jhoonline.biomedcentral.com/articles/10.1186/s13045-024-01623-9
参考文献
1 Li W, Liang H, Wang W, et al. Global cancer statistics for adolescents and young adults: population based study. Journal of Hematology & Oncology 2024; 17: 99.