2024年10月11日,广州医科大学附属第一医院、国家呼吸医学中心钟南山院士团队,在Chinese Medical Journal(CMJ)在线发表综述“Cancer therapy-related interstitial lung disease”(图1)。随着肿瘤治疗方式的发展和新药的出现,以肿瘤治疗相关间质性肺疾病(Cancer therapy-related interstitial lung disease, CT-ILD)为主的肿瘤呼吸病学(Oncology-Respirology)逐渐成为了临床的关注焦点。本综述总结了CT-ILD的发病机制、危险因素及临床特征,并综合研究进展和临床经验总结了完整的诊断流程、提出了分级、分型、分期的个体化精准管理模式。

图1. Cancer therapy-related interstitial lung disease
【CT-ILD的发病机制 】
目前研究表明,抗肿瘤治疗可通过多种机制诱导CT-ILD的发生。抗肿瘤治疗可通过直接或经机体生物转化后产生的细胞毒性、产生活性氧(ROS)、诱导磷脂沉积、增加内皮通透性等对肺泡上皮、气道上皮细胞或毛细血管内皮细胞产生直接损伤;亦可作为半抗原或模拟抗原激活免疫细胞,引起一系列免疫反应,继而对肺正常细胞产生损伤,最终导致CT-ILD的发生(图2)。

图2 肿瘤治疗相关间质性肺疾病(CT-ILD)的病理生理学
【CT-ILD的临床特征 】
CT-ILD的临床特征缺乏特异性。CT-ILD可起病隐匿,没有任何临床症状;也可能急性起病,出现呼吸困难、咳嗽、发烧、疲劳、胸痛或咳血等症状。其影像表现具有多样性,常见的类型包括非特异性间质性肺炎(NSIP)、普通型间质性肺炎样改变(UIP)、组织性肺炎(OP)、弥漫性肺泡损伤(DAD)、过敏性肺炎样改变(HP)和单纯性嗜酸性粒细胞性肺炎样改变(PEo)。病理表现也具有多样性,常见的病理类型包括HP、OP、DAD、NSIP、嗜酸粒细胞性肺炎、肺出血和肉芽肿性肺炎。
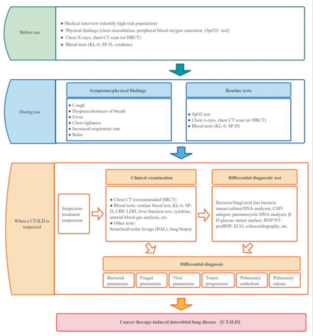
【CT-ILD的诊断流程 】
CT-ILD是一种排他性诊断,常见需考虑的鉴别诊断包括肺肿瘤进展、感染性肺炎、肺水肿和肺栓塞。但是由于早期治疗对改善CT-ILD的预后至关重要,且有时可能无法快速或完全排除其他疾病和并发症,因此在开始糖皮质激素治疗前,尤其是在重症病例中,并不强制完全排除所有其他可能病因。因此,患者的CT-ILD诊断可以分为明确的、很大可能的或可能的。下面是诊断流程(图3)

图3 肿瘤治疗相关间质性肺疾病(CT-ILD)的诊断流程图
【CT-ILD的分级、分型、分期临床管理体系】
基于CT-ILD的病情严重程度可分为1-5级,目前,CT-ILD的治疗主要以激素治疗为基础、基于分级进行波动性管理(图4)。除糖皮质激素基础治疗以外,可根据CT-ILD的分型和分期给予其他对症治疗,进一步提高CT-ILD的疗效和预后。
基于病情和病因,CT-ILD可以分为单纯型、诱导型和混合型。诱导型是指患者免疫微环境在其他药物、病毒、放疗等诱导下发生了改变,进而在加入抗肿瘤治疗时所导致的CT-ILD。对于此类患者,我们建议除了停用抗肿瘤治疗,还需停用可能的诱导剂;此外,考虑病毒诱导时应予抗病毒治疗。混合型定义为合并感染、肿瘤进展等的CT-ILD。除基础治疗外,混合型患者还需治疗合并疾病,如抗感染、抗肿瘤治疗等。
由于就诊时间、患者个体严重程度及疗效的差异,随着时间推移,肺组织的损伤和修复的动态过程在临床特征上表现出阶段性的差异。CT-ILD可分为急性、亚急性和慢性期。急性期应以糖皮质激素为基础的抗炎治疗为主,而慢性期则需考虑加入抗纤维化治疗。

图4 CT-ILD的分级、分型、分期临床管理体系
随着癌症治疗的增加,CT-ILD的患病率也在逐渐增加,如何实现CT-ILD的精准识别和诊断、给予患者更有效、个体化的治疗仍是一大临床难题。目前,分级管理的实施已被证明不足以解决当前的问题,这促使我们提出了一种联合分级、分型和分期的更个性化的管理体系。未来,通过进行CT-ILD的发生机制、诊断方法和治疗方案的相关研究,将进一步有效完善CT-ILD的管理、改善患者的预后。
【本 期 作 者】

周承志 医师
中华医学会呼吸分会肺癌学组副组长
中国呼吸肿瘤协作组(CROC)秘书长兼青委副主委
广东省医师协会肿瘤重症专委会主委
第二届“人民好医生-金山茶花-肺癌领域杰出贡献奖”、第五届“羊城好医生”第一届“广州实力中青年医生”

邓海怡

杨伊霖
来源:南山呼吸
供稿:杨伊霖、邓海怡
校对:周承志
排版:须菁怡