新年伊始,万象更新,今天中心/实验室为大家带来一项有趣的医学发现,一种常用的抗过敏药物——氯雷他定(Loratadine),它的使用竟然与肺癌患者的寿命息息相关!
2024年1月2日,Journal of Experimental & Clinical Cancer Research(JECCR,IF 11.3)在线发表了题为“Loratidine is associated with improved prognosis and exerts antineoplastic effects via apoptotic and pyroptotic crosstalk in lung cancer”的研究。实验室、广州医科大学附属第一医院、广州呼吸健康研究院、国家呼吸系统疾病临床医学研究中心、国家呼吸医学中心何建行教授、梁文华教授为共同通讯作者,刘晞雯博士后、钟然博士研究生、黄嘉兴博士后等为主要第一作者。
研究团队通过药物流行病学的模式,回顾性分析本中心2006年至2018年4522名肺癌患者的合并用药情况,使用Cox比例风险模型发现氯雷他定的使用史与肺癌患者更好的预后相关,且随着氯雷他定药物的累积使用量的增加,肺癌死亡率以剂量依赖的方式降低。

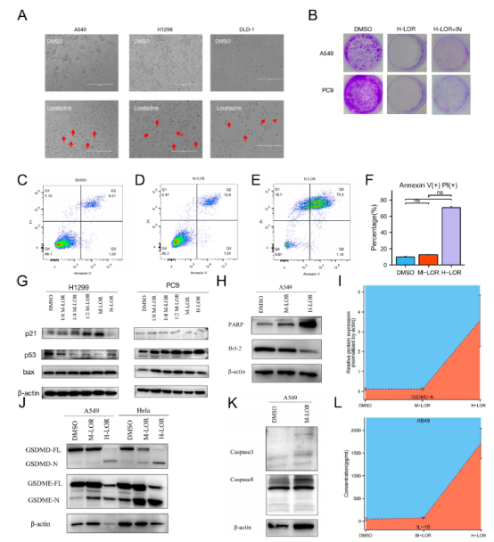
为了排除过敏性疾病的混淆作用,明确因果关系,该团队开展了实验研究,探究氯雷他定的抗肿瘤机制。结果发现不同浓度氯雷他定可发挥不同作用:中剂量氯雷他定诱导肿瘤细胞凋亡(Apoptosis)、衰老并减少上皮间质转化(EMT),而高剂量氯雷他定可触发肿瘤细胞焦亡(Pyroptosis)。

有趣的是,该团队发现氯雷他定能够增加PPARγ表达,进而促进焦亡关键因子GSDMD的转录并激活半胱氨酸蛋白酶家族Caspase-8活性。提示氯雷他定可能通过调控关键分子Caspase-8引发凋亡和焦亡等不同死亡的网络平衡。

氯雷他定抗肿瘤效应的部分机制总结如下图

这一研究为肺癌治疗带来了新的希望,为氯雷他定等药物多面抗癌机制提供了深入认识,也为炎癌转化探究提供新的思路。期待更多老药新用方面的突破,为患者带来更多治疗选择!