以下文章来源于中华结核和呼吸杂志 ,作者中华医学会杂志社
作者:中国医师协会呼吸医师分会肺功能与临床呼吸生理工作委员会 中华医学会呼吸病学分会 中国老年医学会呼吸分会肺功能学组
通信作者:郑劲平,国家呼吸医学中心 国家呼吸疾病临床医学研究中心 呼吸疾病全国重点实验室 广州呼吸健康研究院 广州医科大学附属第一医院呼吸与危重症医学科;宋元林,复旦大学附属中山医院呼吸与危重症医学科
引用本文: 中国医师协会呼吸医师分会肺功能与临床呼吸生理工作委员会, 中华医学会呼吸病学分会, 中国老年医学会呼吸分会肺功能学组. 乙酰甲胆碱(氯醋甲胆碱)支气管激发试验技术规范(2023年版) [J/OL] . 中华结核和呼吸杂志, 2023,47:网络预发表. DOI: 10.3760/cma.j.cn112147-20231019-00247.
【摘要】
乙酰甲胆碱支气管激发试验(MCT)是评估气道高反应性(airway hyperresponsiveness,AHR)及其程度的常用检查,对支气管哮喘诊断及治疗效果评估具有重要临床价值。中国医师协会呼吸医师分会肺功能与临床呼吸生理工作委员会、中华医学会呼吸病学分会肺功能学组(筹)和中国老年医学会呼吸分会肺功能学组的专家们共同组成共识工作组,基于2014年发布的《肺功能指南——支气管激发试验检查》及其在使用中存在的问题与近年研究进展,在充分收集专家组意见、查阅文献、问卷调研、多轮线上和线下讨论后,形成了《乙酰甲胆碱(氯醋甲胆碱)支气管激发试验技术规范(2023年版)》。本共识收集了国内MCT临床实践中核心的11个问题并形成推荐意见,内容包括MCT的适应证与禁忌证、激发试剂配制、试验流程与方法、质量控制、安全性管理、结果解读和报告规范等方面,以期为医疗机构临床肺功能从业人员开展MCT提供参考,以期更好应用该项技术指导临床诊疗。
支气管激发试验(bronchial challenge tests)是通过吸入抗原或非特异性刺激物来诱发气道平滑肌收缩及气道炎性反应,并测定刺激前后肺功能指标的改变,判定气道收缩程度的一种方法[1]。作为我国临床最常用三大肺功能检查技术之一[2],支气管激发试验在支气管哮喘(简称哮喘)诊断及治疗效果评估中具有重要价值[3, 4],并已被国内外指南列为典型哮喘或不典型哮喘的重要诊断条件之一。近年来,虽哮喘诊断技术已取得较大进展,但我国哮喘诊断率仍偏低[5, 6],也存在误诊和漏诊的情况。支气管激发试验的规范操作或有助于改善我国哮喘的诊断现状。因此,2014年我国发布了首个支气管激发试验指南[7],2019年又进一步标准化其报告格式[8]。乙酰甲胆碱(Methacholine,MCh)是支气管激发试验中最常用的一种激发剂[9]。2022年,吸入用氯醋甲胆碱(《中国药品通用名称》和药典委员会通用名称核定乙酰甲胆碱别名氯醋甲胆碱)获得国家药品监督管理局批准上市,成为我国首个获批用于支气管激发试验的激发剂。然而,如何在临床操作中正确、有效使用这MCh仍存在一定的困难和挑战。为此,中国医师协会呼吸医师分会肺功能与临床呼吸生理工作委员会、中华医学会呼吸病学分会肺功能学组(筹)和中国老年医学会呼吸分会肺功能学组的专家共同组成共识工作组,制定出本共识,以期为临床合理使用乙酰甲胆碱支气管激发试验(Methacholine challenge test,MCT)、改善气道炎症性疾病的诊治提供帮助。本共识的启动时间为2022年11月,审稿时间为2023年1—9月,定稿时间为2023年10月。推荐意见形成过程:首先共识工作组成员收集MCT的临床实践问题,并进行充分筛选,通过在线问卷与电子邮件沟通等方式最终筛选出11个问题。围绕筛选出的临床问题,检索PubMed、Medline、Cochrane Library、中国生物医学文献服务系统、万方数据库和中国知网数据库,检索时间为建库至2023年1月。参考GRADE方法[10],推荐等级根据专家投票分为强推荐、弱推荐和无共识3个级别:对持续存在分歧的部分,推荐或反对某一措施至少需要获得50%的参与者认可,且持相反意见的参与者比例需低于20%,未满足此项标准将不产生推荐意见;一个推荐意见被列为强推荐而非弱推荐,则需要得到至少70%的参与者认可。推荐强度分级系统见表1。经过专家组两轮在线问卷、电子邮件沟通及线上会议讨论,最终确定共识定稿。

【问题1】哪些人群适合开展MCT?哪些情况禁忌进行MCT?
MCT主要适用于配合良好的儿童(≥5岁)和成人,不适用于婴幼儿和配合欠佳者[7,11, 12, 13, 14],其应用范围与禁忌证见表2。

【推荐意见1】:临床疑诊为哮喘的患者、需评价气道高反应性严重程度者、筛查可能发展为哮喘的变应性鼻炎患者、需要评估哮喘治疗效果的患者和其他需要评价气道反应性的人员可进行MCT(强推荐,参与投票专家85人:赞成81人,反对0人,弃权4人)。
【推荐意见2】:FEV1占预计值%<60%或FEV1<1.0 L为乙酰甲胆碱激发试验的绝对禁忌证(强推荐,参与投票专家85人:赞成84人,反对0人,弃权1人)。
【推荐意见3】:FEV1占预计值%<70%为乙酰甲胆碱激发试验的相对禁忌证;若严格观察且做好充足的准备,FEV1占预计值%≥60%者也可考虑行支气管激发试验(强推荐,参与投票专家85人:赞成75人,反对2人,弃权8人)。
【问题2】如何配制和储存MCT的激发液?
吸入用MCh是一种干燥结晶粉末,可在遮光、密闭、常温(10~30 ℃)条件下保存2年。该药品使用前需先复溶,再进行稀释。配制人员应由受过专业培训,并按照规范步骤进行[7,11]。
不同的吸入方法和激发规程,MCh的稀释浓度与步骤亦不同(附表1、2)[1,7,12]。通常,按照浓度配比要求,取适量的稀释剂加入MCh试剂瓶中进行复溶,摇晃混匀至溶液澄清。稀释剂常采用生理盐水,也可选择添加苯酚(0.4%)的生理盐水。复溶后,用同种稀释剂按稀释步骤配制各浓度的MCh激发液,分别密封存储于不同的无菌容器中。即配即用,无须冻存。若冷藏(2~8 ℃)可保存2周,使用前需静置至室温。不可将配置好的激发液直接保存于雾化器储液槽中,以免结晶阻塞毛细管口而影响释雾量。


【问题3】MCT前有哪些受试者准备工作?
1. 详细询问病史,进行体格检查,重点排查MCT禁忌证,以避免或减少不良事件的发生。
2. 询问可能影响气道反应性的因素和药物,判断是否符合药物洗脱要求(表3)。当检测目的是评估哮喘治疗效果时,可不停用支气管舒张剂以外的哮喘治疗药物[25]。抗组胺药物、色甘酸盐不影响MCT的反应,单剂量的吸入型糖皮质激素和白三烯调节剂的影响较小,试验前无须停用[11,25, 26, 27, 28, 29]。对于已经常规使用糖皮质激素的患者,停药与否需根据试验目的进行判断:若为辅助哮喘诊断或鉴别诊断,或辅助哮喘降阶治疗,或探究撤除抗炎治疗的效果,应在激发试验前停用糖皮质激素;若患者已确诊哮喘,需观察控制用药状态下的气道反应性水平,则可不停药[1,30]。IgE单抗、IL-4Rα单抗、中成药、民族药等药物可能干扰检查结果,临床医生应依实际情况决定[31, 32, 33, 34, 35, 36]是否停用。

3. 告知受试者试验的过程与步骤,解释试验的安全性问题,必要时签署知情同意书[1]。大多数受试者无明显不良反应[37, 38],或仅出现的一些轻微症状(如咽部不适、咳嗽或胸闷),可自行恢复或予以速效支气管舒张剂等处理,短时间内即可恢复;试验过程中有可能出现严重不良反应,但发生率极低,且检查室已做好急救准备。
【推荐意见4】:对于已经常规使用糖皮质激素的患者,停药与否需根据激发试验的目的进行判断:若为辅助哮喘诊断或鉴别诊断,或辅助哮喘降阶治疗,或探究撤除抗炎治疗的效果,应在激发试验前停用糖皮质激素;若患者已确诊哮喘,需观察控制用药状态下的气道反应性水平,则可不停药(强推荐,参与投票专家85人:赞成83人,反对0人,弃权2人)。
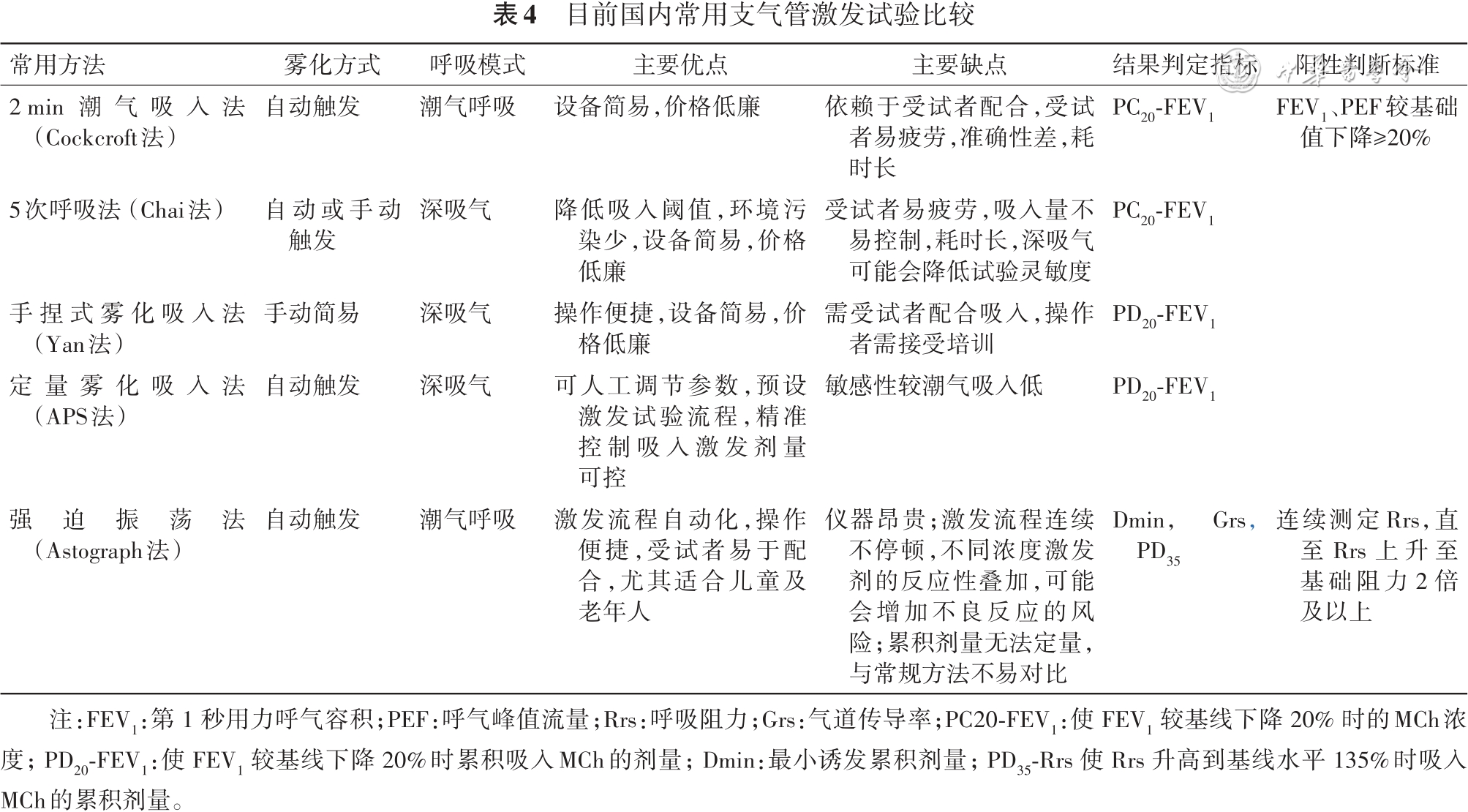
【问题4】MCT有哪些方法?目前临床中推荐哪些方法?
MCT的方法包括:定量雾化吸入法(APS法)、强迫振荡法(Astograph法)、2 min潮气吸入法(Cockcroft法)、手捏式定量雾化吸入法(Yan法)和5次呼吸法(Chai法)。各方法呼吸模式、特点和判断指标详见表4[11,39, 40]。其中,APS法能够精准定量吸入的MCh剂量,结果准确可靠;强迫振荡法以呼吸阻力为评估指标,受试者易于配合且操作最为简便,这两种方法是目前国内临床中最为常用的方法。

【推荐意见5】:推荐临床使用定量雾化吸入法与强迫振荡法进行支气管激发试验(强推荐,参与投票专家85人:赞成79人,反对1人,弃权5人)。
【问题5】APS法包括哪些步骤?
MCT包括以下4个步骤[1,7,12]。
1. 检测基础肺功能:受试者休息15 min后取坐位,夹上鼻夹,测定肺功能指标[FEV1或呼吸阻力(Rrs)]。按照肺量计质量控制标准测定FEV1至少3次,最佳2次之间差异<150 ml,取最高值作为基础值。
2. 吸入稀释剂重复测定肺功能,获取对照值:在确保肺功能质控的前提下,以吸入稀释剂前的基础值和吸入稀释剂后FEV1中的较大值作为FEV1下降率的对照值。依据吸入稀释剂后FEV1下降情况,判断能否继续试验。
3. 吸入MCh激发剂并重复测定肺功能,评估下降率:从低浓度(剂量)开始,逐步递增浓度(剂量)吸入MCh。雾化后1~2 min内重复测定肺功能,若以FEV1为评估指标,检测时无须获得完整的FVC,仅需获得可接受的FEV1。两个连续浓度(剂量)间的间隔一般不超过3 min。如果出现明显临床症状或体征变化,则须适时停止试验。
4. 吸入支气管舒张剂并重复测定肺功能,评估恢复情况:当试验中出现以下情况,应吸入速效支气管舒张剂:(1)FEV1下降≥20%;(2)已吸入最高浓度(剂量)的激发液,结果为可疑阳性(15%≤FEV1下降<20%);(3)受试者出现明显气促、喘息等典型哮喘症状,肺部可闻及哮鸣音。复测肺功能[1],若FEV1下降<10%,可结束测试;若FEV1下降仍≥10%,则记录症状、体征,并再次重复前述支气管舒张步骤,或加用另一种气雾剂,或进一步给予雾化吸入支气管舒张剂和糖皮质激素等强化处理,并由医师评估受试者症状缓解及肺功能恢复情况,决定可否让受试者离开。流程详见图1。

图片图1 MCT操作流程(以FEV1指标示例) 注: a若FEV 1占预计值%≥70%,可进行激发试验;若FEV 1占预计值%在60%~70%之间,仍可在严密观察、确保受试者安全的情况下进行激发试验;若FEV 1占预计值%<60%,则绝对禁忌进行激发试验。 b若吸入激发剂后FEV 1比基线更高,则替换基础值;若FEV 1下降在10%~20%之间,风险高,仍可采用最低浓度(剂量)激发剂做起始激发,密切观察;若FEV 1下降≥20%,可直接判读为激发试验阳性,并终止激发
【推荐意见6】:吸入稀释剂(如生理盐水)重复测定肺功能时,若出现FEV1高于基础值,则需替换基础值作为对照值(强推荐,参与投票专家85人:赞成76人,反对1人,弃权8人)。
【推荐意见7】:吸入稀释剂(如生理盐水)后FEV1下降≥20%,可判断为支气管激发试验阳性(非乙酰胆碱激发试验阳性)(强推荐,参与投票专家85人:赞成79人,反对1人,弃权5人)。
【推荐意见8】:如果以FEV1为评估指标,吸入激发剂后测量肺功能时无须获得完整的FVC,仅有可接受的FEV1也是认可的(强推荐,参与投票专家85人:赞成72人,反对2人,弃权11人)。
【问题6】APS法与Astograph法支气管激发试验设备有哪些质量控制要求?
1. APS法激发试验设备质控:APS法中激发试验雾化吸入装置的流量计、压缩空气动力源的压力和流量、雾化罐的释雾量均需标准化。具体质控方法如下[41, 42, 43]。
(1)定量雾化装置流量计的流量和容积校准:依次连接定量雾化装置的流量计、雾化罐(空)、雾化过滤器,雾化罐底部连接压缩气源,确保管路连接紧密不漏气。再把3 L定标筒接上受试者呼吸的接口处,通过推拉定标筒模拟雾化吸入时的流量(一般采用低流量:<2 L/s),对流量计进行流量和容积校准。若校准结果超出设备技术标准的可接受范围,应该积极排查原因,如管路漏气、过滤器潮湿导致阻力过大等,处理后再重新校准。清洗流量计和更换过滤器会改变呼吸管路的阻力,应重新进行流量校准。
(2)压缩空气动力源的检测:本装置需定期进行检测。检测时需按前述要求连接定量雾化装置的流量计、雾化罐(空)、雾化过滤器和压缩气源,然后用胶塞或手堵住雾化装置的开口处,启动压缩空气动力源,测试气源的压力与流量。如果测试结果未达到设备技术标准,需联系专业人员进行设备检修维护。
(3)雾化罐的释雾量校验。所有用于激发试验的雾化罐均应定期校验。具体步骤如下:(1)往雾化罐中加入一定量的生理盐水,称量、记录雾化罐(含生理盐水)的重量。(2)将雾化器与定量雾化装置相连接,设定雾化时间,开启雾化。(3)雾化结束后,取出雾化罐,称量、记录雾化后的雾化罐(含剩余生理盐水)重量。(4)通过公式[(雾化前重量-雾化后重量)/雾化时间]来计算出单位时间释雾量。最后,根据释雾量,结合激发液的浓度、单次吸气雾化持续时间、雾化吸入次数、累积剂量等设置激发试验的雾化方案,以确保吸入激发剂的精确定量。
2. Astograph法激发试验设备质控[44]:Astograph法激发试验设备主要由呼吸阻力监测装置和雾化给药装置组成。每天试验前需进行零点校正、容量校准、阻抗验证及雾化罐检查,以确保设备的阻力测定系统和雾化系统正常运行。每次开机均需校验;当测试的环境条件发生显著变化时,应增加校验的频次。
(1)零点校正:每位受试者试验前均需进行零点校正,校正前务必安装好雾化罐,堵好胶塞,确认没有漏气。
(2)容量校准:采用3 L定标筒,以低流量(约1 L/s)对流量传感器进行校准。
(3)阻力验证:分别把低阻抗管(1.9~2.2 cmH2O.L-1.s-1)和高阻抗管(10.2~10.7 cmH2O.L-1.s-1)连接到设备的接口处进行验证。
(4)偏流检查:启动偏流检查,并记录偏流值,>150 ml/s为正常。
(5)雾化罐检查:雾化给药装置共有12个雾化罐,每天均应检测每一个雾化罐是否正常喷雾,尤其是装支气管舒张剂的雾化罐。检查时,软件可控制各雾化罐按预设时长(如2 s)依次自动产生喷雾,肉眼可观察到相应的雾化罐壁上有水珠形成,表示雾化罐喷雾正常。若无雾化现象,请检查是否连接有误或堵塞。
【问题7】如何设置和选择APS法的MCT流程?
APS法的气雾激发系统软件程序可自主设定雾化器的释雾量、激发剂的浓度、给药时间、给药次数。原则上要求激发剂浓度从低到高,剂量从小到大,首次给药剂量<0.035 mg,最大阈值剂量达到2.5 mg。按照规范,一般采用2倍递增或者4倍递增激发流程[7](附表3)。在临床工作中,也可根据实际情况设置为不同浓度和不同步骤组成的流程(表5)。

若受试者基础肺功能下降,近期有喘息、胸闷等日间或夜间症状,应选择低浓度、低剂量递增的流程。对于基础通气功能较好且无喘息病史的受试者,可采用简化流程,如附表3中3个浓度(6.25、25和50 g/L)4倍递增流程,或表5中2个浓度(6.25和25 g/L)6步法。当试验过程中出现FEV1较基础值下降>10%时,不必严格按照预设流程吸入激发剂,可根据受试者实际情况随时调整流程,如重复前面的吸入步骤,以减少激发剂增加的剂量,保障受试者的安全。

【推荐意见9】:对于基础通气功能较好且无喘息病史的受试者,推荐使用吸入乙酰甲胆碱的简化激发流程(强推荐,参与投票专家85人:赞成78人,反对0人,弃权7人)。
【问题8】Astograph法MCT操作流程有哪些注意事项?
1. 试验仪器:Astograph法采用强迫振荡原理,在受试者的口腔侧施加一正弦波形的振荡压力,受试者在平静呼吸下依次雾化吸入浓度递增的MCh,并连续监测呼吸阻力的变化曲线,评估气道反应性和敏感性。其中,雾化系统采用射流雾化技术,包括压缩气泵和12个雾化杯,第1个雾化杯为生理盐水,第2~11个雾化杯为浓度递增的MCh激发液,第12个雾化杯为支气管舒张剂溶液[46]。
2. 激发流程:共配制10份浓度依次递增的MCh激发液,试剂浓度详见附表2。
3. 操作流程:试验时,振荡频率常规选择3 Hz(儿童选择7 Hz)。受试者取端坐位,夹鼻,含口器,嘴角包严,舌头不要堵塞咬嘴,面颊球轻压两腮,放松平静呼吸。首先吸入生理盐水,记录稳定的基础阻力(Rrs cont),若高于10 cmH2O.L-1.s-1,则不宜进行激发试验测试。基础阻力低于 10 cmH2O.L-1.s-1 的受试者,待阻力曲线平稳后,依次吸入浓度递增的MCh激发液。每个雾化罐装2~3 ml溶液,输出量为0.15 ml/min,各浓度溶液吸入1 min,同步自动描记出剂量-反应曲线。测试期间受试者需潮气呼吸,避免深呼吸和吞咽动作。直至动态观察 Rrs 显著升高达到基础值的2 倍及以上;或受试者有明显的呼吸道症状或其他不适,比如听诊双肺闻及哮鸣音时,应及时停止吸入激发液,转为吸入支气管舒张剂,待Rrs恢复至激发前水平时结束。如果Rrs无明显升高,吸入最高浓度MCh激发液后终止。流程详见图2。

图2 Astograph法支气管激发试验操作流程
【问题9】如何解读MCT的结果?
选择试验方法不同,判定指标不同。MCT以FEV1为最常用判断指标,其他指标如PEF、Rrs,也可用于判断气道高反应性[47, 48, 49, 50]。
1. 定性判断:结合判断指标和受试者症状变化,试验结果可分为阳性、可疑阳性或阴性,具体标准见表6。MCT阳性,提示存在气道高反应性。对激发试验可疑阳性者,可在2~3周后复查以进一步明确气道反应性。无论MCT结果如何,均需排除药物、季节、气候、昼夜变化、呼吸道感染等影响气道反应性的因素[51, 52, 53, 54]。

2. 定量判断:通过剂量(或浓度)-反应曲线,可观察受试者吸入MCh后的肺功能变化趋势;激发试验软件还可自动计算累积激发剂量(PD)或激发浓度(PC),从而对激发试验结果进行定量判断,如PD20-FEV1(使FEV1较基线下降20%时累积吸入MCh的剂量)、PC20-FEV1(使FEV1较基线下降20%时的MCh浓度)[1,7,12]。由于吸入激发剂的剂量(或浓度)呈几何级递增,故以对数或反对数模型计算(图3)[7]。

图3 计算累计激发剂量或浓度原理示意图 注:D 1:使FEV 1下降20%前的累积剂量或浓度;D 2:使 FEV 1下降20%后的累积剂量或浓度;R 1:D 1剂量或浓度下的 FEV 1改变率(%);R 2:D 2剂量或浓度下的FEV 1改变率(%);D:使FEV 1下降 20%的累积剂量或浓度,即 PD 20或 PC 20
使用APS法时,可依据PD20-FEV1或PC20-FEV1对气道高反应性的严重程度进行分级(表7)。现有证据表明,当使用不同的雾化器、吸入时间和MCh起始浓度进行支气管激发试验时,PD20具有良好的一致性,而PC20差异较大[55, 56, 57]。因此,更推荐使用PD20作为定量判断指标[1]。采用APS法时,PD20阈值为2.5 mg [7]。

Astograph法常以最小诱发累积剂量(Dmin值,单位Unit)来反映气道敏感性[58](图4),即Rrs开始呈线性上升时所需吸入MCh的最小累积剂量,以1 g/L药物浓度吸入1 min的量为1单位来表示。需要注意,吸入激发剂浓度连续递增,累积剂量概念不宜与其他方法的剂量比较[39]。日本相关指南提及,哮喘大部分患者 Dmin<10 Unit [59, 60];根据Dmin值可以分为不同程度(表8)。Astograph法在国内已应用二十余年,结合国内的临床研究和使用经验,当 Dmin≤6 Unit时,提示哮喘可能性大,且Dmin值越小,哮喘可能性越大,当 Dmin 在6~10 Unit时,提示需要结合临床情况进一步鉴别诊断是否为哮喘。

图片图4 Astograph法支气管激发试验的剂量-反应曲线及检测指标 注:Rrs:呼吸阻力;Grs:传导率,为Rrs的倒数;Rrs cont:基础阻力,在吸入生理盐水时的呼吸阻力;Grs cont:初始气道传导率,为Rrs cont的倒数;Dmin:最小诱发累积剂量,又称为反应阈值,指Rrs开始呈线性上升时所需吸入MCh的最小剂量;Cmin:最小诱发浓度,指Rrs开始呈线性上升的最小浓度;ΔGrs气道传导率的下降幅度;Δt:时间变化;SGrs:传导率下降斜率,为单位时间内Grs的变化,即ΔGrs/Δt;SGrs/Grs cont:是Grs减少时的单位时间内的斜率,代表气道反应性;methacholine:乙酰甲胆碱,浓度分别为49、98、195、390、781、1 563、3 125、6 250、12 500和25 000 mg/L,1 g/L的MCh每吸入1 min为1 Uint;Salbutamol:沙丁胺醇

3. 注意事项:MCT阴性并不能完全排除哮喘,以下原因也可能造成试验阴性:(1)进行激发试验前曾使用降低气道反应性的药物且停药时间不足;(2)雾化装置的压力、流量、雾粒的大小及雾化量等指标未能达到质量控制标准;(3)受试者配合不佳,吸入激发剂不足;(4)部分运动诱发哮喘患者可能对MCh等直接支气管激发试验不敏感,需通过间接支气管激发试验才能诱导出来;(5)少数职业性哮喘患者仅对单一的抗原或化学致敏剂有反应,只能用特定过敏原刺激才能激发出阳性反应。
MCT阳性不一定就是哮喘,一些疾病也同样会出现气道高反应性,如变应性鼻炎、慢性支气管炎、病毒性上呼吸道感染、过敏性肺泡炎、热带嗜酸细胞增多症、肺囊性纤维化、结节病、支气管扩张症、急性呼吸窘迫综合征、心肺移植术后、心力衰竭等。此外,吸烟、空气污染、测试前进行运动等也可能表现为激发试验阳性[1,7,12,61]。
【推荐意见10】:相较PC20,更推荐使用PD20作为判断指标(强推荐,参与投票专家85人:赞成78人,反对0人,弃权7人)。
【推荐意见11】:如果吸入最高浓度或最大剂量乙酰甲胆碱后,受试者新发生或出现比激发前更明显的喘息、剧烈咳嗽等症状,且肺部听诊出现哮鸣音,即使FEV1下降或Rrs上升未达阳性标准,仍可结合临床表现,排除其他因素,考虑判断为乙酰甲胆碱激发试验可疑阳性(强推荐,参与投票专家85人:赞成77人,反对1人,弃权7人)。
【问题10】MCT的报告有何规范要求?
MCT的报告格式详见《肺功能检查报告规范-肺量计检查、支气管舒张试验、支气管激发试验》[8]。报告应包括以下内容。
1. 受试者的基本信息:如受试者的姓名、医疗记录编号、性别、年龄等。
2. 检查的数据及图形:以表格形式展现基线数据、最后2个激发剂量或浓度刺激后的测量数据以及实测值较基线变化的百分数;激发前后的流量-容积曲线和容积-时间曲线;激发剂量反应曲线:显示激发阳性的阈值。
3. 报告意见和结论:应包括操作人员意见[受试者24 h内支气管舒张剂等药物使用史、累积吸入MCh剂量、肺功能指标结果],检查质量评级和审核医师的评审意见(检查的诊断结论)。建议在基线肺通气功能检查完成后对检查质量进行评级,并在报告结果中标注[62, 63]。APS法报告示例见附图1,Astograph法报告示例见附图2。

附图1 乙酰甲胆碱支气管激发试验报告示例

附图2 Astograph法乙酰甲胆碱支气管激发试验报告示例
【推荐意见12】:在基线肺通气功能检查完成后对检查质量进行评级,并将评级在报告结果中标注(强推荐,参与投票专家85人:赞成81人,反对1人,弃权3人)。
【问题11】MCT有哪些不良反应和安全性措施?
1. MCT的不良反应:在MCT过程中,受试者需要反复用力呼吸、吸入支气管激发剂,可能诱发或加重支气管痉挛收缩,出现相应的不良反应或意外情况。常见的不良反应包括咳嗽、喘息、憋气、手麻、恶心、呕吐、气促、咽痒、胸闷、轻度呼吸困难、口干、头晕等一过性症状[64]。如果伴有肺通气功能下降、呼吸阻力增高(支气管激发试验阳性),可考虑为哮喘发作。如果出现胸闷、气短、憋气、吸气性呼吸困难、“三凹征”阳性、发音困难、声音嘶哑、喉喘鸣、舌及口咽部肿胀等症状[37],流量-容积曲线表现为呼吸双相流量显著受限,呈平台样固定型大气道阻塞的图形,应警惕是否发生急性喉头水肿。如果出现突发胸闷气憋、呼吸困难、面色苍白、口唇发绀、四肢厥冷、大汗淋漓、烦躁不安、恶心呕吐、意识丧失等症状,伴有血压下降、心率异常,可诊断为过敏性休克。既往研究数据显示MCT严重不良事件的发生率极低[65],极少发生急性喉头水肿、过敏性休克等情况。
2. MCT的安全性措施:尽管MCT中危急重症的发生率很低,但仍存在一定的风险,应引起医护人员的足够重视,采取必要的安全措施[37,66]。
(1)激发试验室应设置在易于抢救患者的地方,配备相关监护设备、急救药物(如肾上腺素肌肉注射剂、速效支气管舒张剂、吸入糖皮质激素等)和急救设施(如吸氧装置、心肺复苏设备、雾化装置等)[1,7,12]。对可能发生的风险,制定应急预案。
(2)检查前需详细了解受试者病史,掌握试验的适应证与禁忌证,重点排除不适宜进行激发试验的受试者,以避免或减少不良事件的发生。
(3)严格按照试验规程进行操作,根据受试者情况适时调整步骤,若发生不良事件及时终止激发。
(4)一旦开始激发试验,不可将受试者单独留在肺功能室。操作人员除观察肺功能指标的变化,还应密切观察受试者的反应,如配合检查的程度、有无出现呼吸困难、喘息,必要时肺部听诊有无哮鸣音。当受试者出现明显缺氧、紫绀症状,应监测血氧饱和度或进行血气分析,结合患者症状和体征判断是否需要终止试验。
(5)如支气管激发试验阳性,应及时给予支气管舒张剂以缓解症状[67],待肺功能恢复至安全水平,方可让受试者离开。
(6)如发生哮喘急性发作、急性喉头水肿、过敏性休克等,必须按应急预案,及时救治[37,68]。
(7)其他安全措施:①为减少肺功能室的医护人员患过敏性疾病的几率和发生哮喘的风险,应加强激发实验室内通风以降低室内MCh的浓度;患有哮喘的医护人员,应避免从事支气管激发试验工作[37]。②为防止新型冠状病毒、结核杆菌、流感病毒等传播,雾化器呼出端口上必须安装高效气溶胶过滤器,减少环境中的MCh暴露与呼出气体对空气造成的污染,降低交叉感染和疾病传播的风险[37,69];③试验后应弃去雾化器里的雾化液,雾化器和雾化杯使用完毕后应彻底进行清洗、消毒和灭菌,降低院内交叉感染的风险。
总之,支气管激发试验是评估气道反应性最准确、最常用的方法,也是哮喘诊断及治疗效果监测的关键方法。然而,其检测结果受操作者的专业水平、受试者的配合度、所用仪器的准确性、激发试剂的效价等诸多因素的影响。因此,本工作组针对临床中目前亟待明确的问题,制定了本共识,为国内临床行乙酰甲胆碱(氯醋甲胆碱)支气管激发试验提供了标准化的操作规范,以期推动该项技术的普及和推广,进一步提高我国哮喘的诊断水平,为呼吸学科建设奠定基础。
执笔专家组(以姓氏拼音排序):高怡(广州医科大学附属第一医院),黄刚(浙江大学医学院附属第二医院),李丽(复旦大学附属中山医院),梁斌苗(四川大学华西医院),逯勇(首都医科大学附属北京朝阳医院),宋元林(复旦大学附属中山医院),谢燕清(广州医科大学附属第一医院),赵桂华(河南省人民医院),郑劲平(广州医科大学附属第一医院)
咨询专家组(以姓氏拼音排序):包海荣(兰州大学第一医院),蔡珊(中南大学湘雅二医院),操敏(首都医科大学附属北京胸科医院),曹洁(天津医科大学总医院),曹菊(北京和睦家医院),曹璐(解放军总医院第一医学中心),陈晨(广州市妇女儿童医疗中心),陈芳(浙江省中医院),陈海娟(西安交通大学第二附属医院),陈淑靖(复旦大学附属中山医院),陈亚红(北京大学第三医院),陈智鸿(复旦大学附属中山医院),程克斌(同济大学附属上海市肺科医院),戴然然(上海交通大学医学院附属瑞金医院),戴元荣(温州医科大学附属第二医院),邓新宇(宁德师范学院附属宁德市医院),窦海艳(内蒙古民族大学第三医学院 赤峰市第二医院),盖晓燕(北京大学第三医院),高怡(广州医科大学附属第一医院),龚颖(复旦大学附属中山医院),郭健(上海市肺科医院),韩文(山西白求恩医院(山西医学科学院),和平(西安交通大学第二附属医院),黄刚(浙江大学医学院附属第二医院),贾慧英(新疆维吾尔自治区),江德鹏(重庆医科大学附属第二医院),蒋捍东(上海交通大学医学院附属仁济医院),孔玉红(内蒙古包钢医院),赖莉芬(解放军总医院第六医学中心),李飞(苏州大学附属第一医院),李丽(复旦大学附属中山医院),李莉(天津大学海河医院),李少莹(解放军联勤保障部队第九二〇医院),李勇(中日友好医院),梁斌苗(四川大学华西医院),刘传合(首都儿科研究所),刘春红(山东大学齐鲁医院),刘锦铭(上海市肺科医院),陆蓉莉(中南大学湘雅医院),逯勇(首都医科大学附属北京朝阳医院),马千里(重庆松山医院),苗丽君(郑州大学第一附属医院),倪望(华中科技大学同济医学院附属同济医院),庞敏(山西医科大学第一医院),彭毅(华中科技大学同济医学院附属协和医院),秦岭(中南大学湘雅医院),阙呈立(北京大学第一医院),尚东(西安交通大学医学院第一附属医院),沈北兰(广州医科大学附属第一医院),宋元林(复旦大学附属中山医院),孙培莉(江苏省人民医院),孙铁英(北京医院),孙兴国(中国医学科学院阜外医院),所鸿(内蒙古医科大学附属医院),田新瑞(山西医科大学第二医院),王得翔(山东大学齐鲁医院),王浩彦(首都医科大学附属北京友谊医院),王惠妩(新疆医科大学第一附属医院),王静(山东第一医科大学附属省立医院),夏金根(中日友好医院),谢燕清(广州医科大学附属第一医院),辛秀琴(吉林大学白求恩第二医院),熊维宁(上海交通大学医学院附属第九人民医院),徐彦彦(云南省第一人民医院),颜春松(南昌大学第二附属医院),杨丹蕾(华中科技大学同济医学院附属同济医院),杨卫江(新疆医科大学附属中医医院),杨翼萌(北京医院),姚一楠(浙江大学医学院附属第一医院),于娜(中国医科大学附属第一医院),余莉(同济大学附属同济医院),袁雅冬(河北医科大学第二医院呼吸),张程(贵州省人民医院),张晓雷(中日友好医院),张旭华(宁夏医科大学总医院),赵桂华(河南省人民医院),赵海金(南方医科大学南方医院),赵海涛(北部战区总医院),赵伟(新疆医科大学一附院),赵伟业(青岛市市立医院),郑春燕(山东大学齐鲁医院),郑劲平(广州医科大学附属第一医院,广州呼吸健康研究院),周明娟(广东省中医院),周宁(天津医科大学总医院),邹义敏(浙江大学医学院附属第二医院)
秘书组:高怡(广州医科大学附属第一医院),谢燕清(广州医科大学附属第一医院),沈北兰(广州医科大学附属第一医院)
参考文献(略)