陈亚红1 梁振宇2 郑劲平2
1北京大学第三医院呼吸与危重症医学科
2广州医科大学附属第一医院广州呼吸健康研究院
慢性阻塞性肺疾病(慢阻肺)全球创议(global initiative for chronic obstructive lung disease,GOLD)GOLD 2024是GOLD 2023的修订版,新增2022年1月至2023年7月的148篇参考文献。总体来说,GOLD 2024共分为六章,在形式上,原第三章(预防和维持治疗的支持证据)和第四章(稳定期慢阻肺的管理)合并为第三章(慢阻肺预防与管理)以减少重复内容;图表统一用图连续编号;合并部分表格以去除重复内容(原表3.4和表4.6合并为图3.19,稳定期慢阻肺支气管舒张剂治疗;原表3.5和表4.7合并为图3.20,稳定期慢阻肺抗炎治疗;原表3.7和表4.8合并为图3.22,其他药物治疗);修订图1.1(FEV1生命周期变化轨迹);删除原表4.11;将参考文献放在GOLD全文最后(既往放在每个章节后面)。重要的内容变化之处在于修订和增加了10个方面:(1)扩充一秒率正常的肺功能减退(PRISm)的概念;(2)增加肺过度充气的部分;(3)肺功能章节增加关于吸入支气管舒张剂前肺功能检查的说明;(4)增加在目标人群中筛选慢阻肺的部分,包括利用在肺癌筛查和在其它异常影像中进行慢阻肺筛查;(5)在慢阻肺初始评估部分,更新了血嗜酸性粒细胞计数的段落;(6)增加肺间质异常部分;(7)修订戒烟部分;(8)对慢阻肺患者的推荐疫苗进行更新,与目前美国CDC的指南保持一致;(9)扩充吸入性治疗的管理部分,包括患者正确使用递送装置的能力以及如何选择吸入装置;(10)新增戒烟药物治疗。本文介绍GOLD 2024更新要点。
第一章 慢阻肺定义和概述
更新要点:
1、一秒率正常的肺功能减退(PRISm)
在GOLD2022中提出早期慢阻肺、轻度慢阻肺、中青年慢阻肺、慢阻肺前期的基础上,GOLD2023提出了新术语“一秒率正常的肺功能减退即PRISm”,表现为吸入支气管舒张剂后FEV1/FVC ≥ 0.7但FEV1 和/或FVC < 80%预计值。这种表型患者可能存在症状,并有结构和功能异常,基于人群研究其患病率为7.1%-11%,尤其是现在吸烟者或既往吸烟者、BMI高或低、女性、肥胖、多种合并症患者中多见,与心血管疾病风险、全因或心血管相关病死率、住院风险、发生气流受限增加相关。
GOLD2024指出PRISm并不总是一个稳定的表型,经过随访可以恢复正常,也可以发生阻塞性通气功能障碍。据报道,有大概20%-30%的PRISm患者会转变为阻塞性通气功能障碍,其中最重要的预测因素为基线FEV1%、FEV1/FVC偏低,高龄,当前吸烟,女性以及肺功能复查中更长的用力呼气时间。尽管有越来越多关于PRISm的文献报道,其发病机制和治疗还需要进一步研究。
2、肺过度充气
GOLD2024在病理生理部分增加了肺过度充气。肺过度充气指肺内的气体容积与正常值相比在自然呼气末增加。肺过度充气在慢阻肺患者中具有重要的临床意义,可导致呼吸困难、运动耐量受损、住院次数增加、呼吸衰竭和死亡率增加。在慢阻肺患者中,肺组织弹性回缩力下降和呼气流量受限可导致肺过度充气。当自主呼吸产生的呼气流量是该肺容量下所能产生的最大流量时,就会发生呼气流量受限。呼气流量受限是由肺气肿肺实质破坏和气道异常(如黏液阻塞、气道水肿、支气管张力升高、气道壁重塑)的双重作用引起。肺过度充气可发生在静息状态下(静态过度充气,由于肺气肿导致肺弹性回缩丧失)和/或在运动状态下当通气需求增加、呼气次数减少时(由于气流阻塞导致动态过度充气)。肺过度充气在慢阻肺患者中很常见,即使是在静息状态下轻度气流受限的患者中也可以发现,在运动状态下更是如此。在中至重度气流受限的患者中,与FEV1相比,动态过度充气水平与弥散功能受损和小气道阻塞严重程度以及对运动的更高通气反应的相关性更密切。
第二章 诊断和初始评估
更新要点:
1、吸入支气管舒张剂前的肺功能检查
GOLD指南推荐使用吸入支气管舒张剂后的肺功能指标来诊断慢阻肺,既往认为这些指标更适合用于诊断固定气流受限且可重复性高,并可用于排除哮喘以及识别肺容积对支气管舒张剂有反应的患者(即,支气管舒张剂引起FVC增加而导致FEV1/FV C下降,从而显示气流阻塞)。然而,现在人们认识到,对支气管舒张剂的反应在区分哮喘和慢阻肺上几乎没有鉴别价值,而吸入支气管舒张剂前的肺功能指标重复性更高,且仅在吸入支气管舒张剂后发现的气流阻塞并不常见。检测吸入支气管舒张剂后的肺功能指标更加耗时,可能会影响医生开具肺功能检查。最新版GOLD指南指出,吸入支气管舒张剂前的肺功能检查可以用于初步评估有临床表现的患者是否存在气流受限。如果吸入支气管舒张剂前肺功能结果未显示气道阻塞,则无需进行吸入支气管舒张剂后的肺功能检查,除非该患者在临床上高度怀疑慢阻肺,在这种情况下,吸入支气管舒张剂后可由于FVC的增加而导致FEV1/FVC可能小于0.7。进一步需要对患者的病因进行调查并随访,包括重复的肺功能检查。如果使用支气管舒张剂前的肺功能结果已经显示有气流受限,则应使用吸入支气管舒张剂后的测定值来诊断慢阻肺。吸入支气管舒张剂前FEV1/FVC<0.7而吸入支气管舒张剂后FEV1/FVC≥0.7的个体未来进展为慢阻肺的风险很大,应密切随访。
2、在目标人群中筛查慢阻肺
USPSTF基于临床实验中无症状或轻度症状慢阻肺患者的系统综述建议不要对无症状个体进行慢阻肺筛查。然而该建议不适用于慢阻肺高风险人群,如每年需要接受低剂量胸部CT(LDCT)以检测肺癌的人群或影像学检查显示肺部异常(如肺气肿、气道壁增厚、支气管扩张)且临床主诉有呼吸系统症状的患者。USPSTF建议每年进行一次LDCT,以便对50至80岁且吸烟史≥20包年的个体进行肺癌早期诊断。肺癌和慢阻肺有共同的危险因素,且慢阻肺也是肺癌的独立危险因素,是影响肺癌患者生存的主要合并症。因此,对接受LDCT肺癌筛查的个体进行彻底评估症状并进行肺功能测定是同时筛查患者是否存在未识别的慢阻肺症状和气流受限的特别机会。除吸烟外,其他因素(如发育、遗传、环境暴露、儿童时期感染等)也可增加患慢阻肺的患病风险,这些个体可能需要进行胸部影像学检查以评估呼吸道症状。这些人没有或很少吸烟,通常年龄较小,与每年接受LDCT肺癌筛查的人群不同。这种情况下,CT本身可用于帮助识别非肺癌筛查人群中患有慢阻肺风险的个体,并提示考虑进行肺功能检查。
3、增加血嗜酸性粒细胞计数的说明
许多研究表明,血嗜酸性粒细胞计数可以用于预测ICS对未来急性加重事件的预防效果,因此GOLD指南推荐将血嗜酸性粒细胞计数作为ICS用药管理的一部分。慢阻肺患者血嗜酸性粒细胞计数较高,并且与肺部嗜酸性粒细胞数量、气道2型炎症标志物的表达相关,尽管血液标志物与肺/气道标志物之间并非严格一致。血嗜酸性粒细胞计数可以帮助临床医生预估在常规支气管舒张剂治疗的基础上加用ICS是否能够获得更好的治疗效果。因此,在制定ICS使用策略时,可以将其作为生物标志物与临床评估结合使用。在ICS使用率较低的人群中,血嗜酸性粒细胞水平更高的轻中度慢阻肺患者FEV1下降幅度更快。在没有慢阻肺的年轻个体中,较高的血嗜酸性粒细胞计数与随后发生慢阻肺的风险增加相关。
4、增加了影像学部分肺间质异常的内容
吸烟者和非吸烟者的胸部CT影像常常提示肺纤维化或炎症。如果在无已知间质性肺疾病(ILD)的患者中偶然发现该情况,则被称为肺间质异常(ILA)。在老年人(60岁以上)中,ILA的发生率从4%到9%不等。而在COPDGene队列中,8%的患者存在ILA,其中一半符合疑似ILD的标准,包括CT显示明确的纤维化,FVC小于预计值的80%或DLCO小于预计值的70%。疑似ILD的个体呼吸道症状更明显且死亡率更高。纤维化性ILA(即伴有牵拉性支气管扩张、结构扭曲和蜂窝影)更容易进展并与不良预后相关,尤其是当合并肺气肿时。鉴于ILA的临床相关性,多项研究支持对这些患者进行临床评估、风险分层和随访监测。
第三章 慢阻肺预防和管理
更新要点:
1、修订戒烟部分
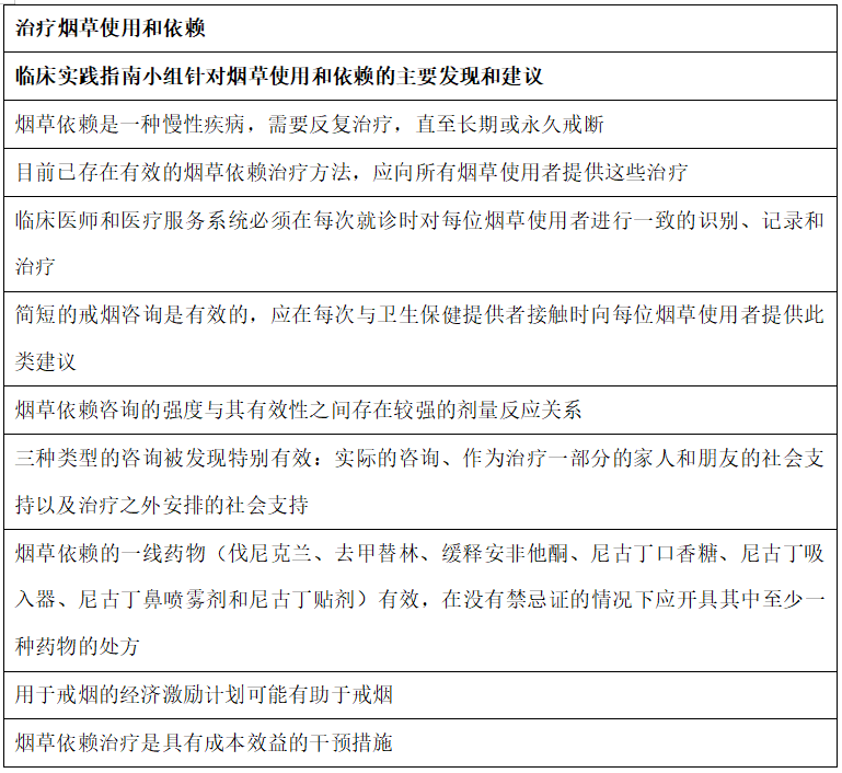
戒烟是所有仍在继续吸烟的慢阻肺患者的关键干预措施。医疗专业人员在戒烟宣教和进行干预等方面发挥了关键作用,应尽可能利用所有机会鼓励患者戒烟。对于患有慢阻肺的吸烟者来说,戒烟可能比没有慢阻肺的吸烟者更具有挑战性,因为这些患者尼古丁依赖程度更高、自我效能感和自尊心更低。此外,抑郁症在患有慢阻肺的吸烟者中更为常见,可能会导致戒烟失败。尽管存在这些不利条件,但如果能投入有效的时间和资源来戒烟,长期戒烟率可高达14%至27%。慢阻肺患者的戒烟治疗应根据个体需求和对烟草的依赖程度进行调整。有证据表明,向医师咨询和药物治疗相结合是慢阻肺患者最有效的戒烟治疗方法。戒烟过程的复杂性很大程度上取决于尼古丁成瘾的程度,因此,应对所有患者进行尼古丁依赖性的准确评估。高度尼古丁依赖的部分指标包括:起床后30分钟内吸烟、夜间吸烟、每天吸烟量≥20支、Fagerström量表得分为7-10分或吸烟严重指数得分为5-6分。除此之外,立法禁烟也可以有效提高戒烟率并减少二手烟暴露的危害。如果可能,应将患者转到综合戒烟计划,包括行为改变技术、增强患者的动机和信心、患者教育以及药物和非药物干预措施。干预烟草使用和依赖的建议如下表所示:

2、室内和室外空气污染
减少家庭和室外空气污染的暴露需要综合运用公共政策、地方和国家资源、文化变革以及患者个人采取的保护措施。减少对生物燃料烟雾的暴露是降低全球慢阻肺患病率的一个关键目标。高效通风、无污染炉灶和类似的干预措施是可行的,应予以推荐。
3、职业暴露
目前尚无研究证明减少职业暴露的干预措施是否也可减轻慢阻肺疾病负担,但建议患者尽可能避免持续暴露于潜在刺激物(如粉尘、烟雾和气体)中。
4、呼吸道合胞病毒疫苗
美国疾病控制中心(CDC)、免疫实践咨询委员会(ACIP)和欧盟委员会建议60岁及以上人群使用新型呼吸道合胞病毒(RSV)双价融合前F蛋白疫苗和融合前F蛋白疫苗。严重RSV疾病风险最高的成人包括患有慢性心脏或肺部疾病、免疫功能低下的成人,以及生活在养老院或长期护理机构的人。美国CDC估计,每年RSV在老年人中导致约60,000至160,000例住院病例和6,000至10,000例死亡病例。
5、吸入治疗管理
目前至少有33种不同的吸入疗法,其中包括不同的支气管舒张剂(短效和长效)和吸入糖皮质激素(ICS)单独或联合用药。此外,至少有22种不同的吸入装置可供选择,包括雾化器、带或不带单向阀储雾罐(VHC)的定量吸入器(MDIs)、呼吸驱动型定量吸入器(BAIs)、软雾吸入器(SMIs)和干粉吸入器(DPIs)。在多剂量DPIs中,粉末包含在储存器或单个囊泡中。装置的大小和便携性各不相同,在准备所需的步骤数、装载或启动所需的力、递送药物所需的时间以及清洁和维护的需要方面也有所不同。增加的步骤降低了患者使用吸入装置的方便性和正确率。装置的碳排放也可能有相当大的差异,反映它们是否含有推进剂气体,它们是由什么制成的,它们是如何制造和运输的,正确使用吸入装置可减少加重及其二氧化碳排放(尤其是需要住院治疗时),从而对环境产生积极影响。智能吸入装置内置传感器,可检测使用日期和时间,以及吸气流量和吸入气量。这些允许实时识别问题和反馈,并可以提供关于依从性和技术的客观数据。
超过5µm(质量中值空气动力学直径,下同)的颗粒最有可能沉积在口咽部。对于下呼吸道和肺部的药物递送,颗粒尺寸可以是细颗粒(2-5µm)或超细颗粒(<2µm),这会影响可吸入总量(颗粒<5 µm)以及药物沉积的量和部位(超细颗粒更多地外周沉积)。吸气流量、流速加速度和吸入气量是患者成功地将手持装置中的药物颗粒吸入下呼吸道的重要因素。MDI和SMI需要缓慢而深入的吸气,而 DPI则需要用力的吸气。每个DPI都有独特的内阻,患者在吸入过程中必须在装置内产生湍流能量,以将粉末分解成细颗粒。处方者应目视检查患者是否可以通过装置用力吸气,如果存疑,应客观检查吸气流量或根据药物可及性和患者特征改用MDI+/-储雾罐/VHC或SMI。在接受DPI维持治疗的患者中,未达最佳吸气流量和吸入技术错误与较高的慢阻肺相关医疗资源利用率和成本相关。
每种类型的装置都有具体说明。平均超过三分之二的患者在使用吸入装置时至少会犯一个错误。对这些患者的观察性研究表明,尽管吸入错误的类型和频率因设备的特性而异,但没有任何装置是不需解释、演示和定期检查吸入技术。输送装置的使用涉及吸气流量、吸入持续时间、协调、剂量准备、吸入前的呼气操作以及剂量吸入后的屏气问题。患者正确使用吸入器的能力受其认知能力、手的灵巧度和协调能力、所能达到的吸气流量、不同类型装置的使用所影响。随着年龄的增长,吸入器技术不佳和设备使用错误更常见,但这可能主要是由于认知障碍或手部灵活性降低等共同因素所决定。pMDIs需要足够的手部力量来启动吸入器,而BAIs虽然由吸入触发,但仍需要一定的力量。特别是如果胶囊需要从箔片中取出,插入装置或在给药前刺破。震颤可能导致装置抖动和剂量损失。
如果患者目前正在接受吸入疗法,并且能够正确使用当前的装置,则最好继续应用同一装置。如果由于患者未正确使用当前的装置或同一装置中没有药物而需要新的装置,则应采用系统的迭代过程来选择给药系统,并确保患者能够使用该系统。吸入装置的选择取决于药物的可及性、装置的特点、患者的能力和偏好,以及照护患者的卫生保健专业人员对装置及其正确用法的知识。最终的选择应由医方和患者共同决策。医疗专业人员必须提供适当的教育,包括身体训练、视频或基于视频的适当技术演示,以及患者掌握该技术的现场验证。定期(理想情况下是每次访视)检查患者是否继续正确使用设备至关重要。临床缺乏安慰剂装置往往是向患者提供高质量吸入器技术指导的一个限制和障碍。鼓励患者携带自己的装置到门诊作为一种有效的替代方案。
6、戒烟的药物疗法
戒烟的药物治疗包括旨在实现长期戒烟的控制药物(尼古丁贴剂、安非他酮和伐尼克兰)和快速缓解急性戒断症状的药物(短效尼古丁)。尼古丁替代疗法(尼古丁口香糖、吸入剂、鼻喷雾剂、透皮贴剂、舌下含服片或含片)可以有效提高长期戒烟率,并且比安慰剂更有效。尼古丁替代疗法常引起给药部位的刺激,并可引起非缺血性胸痛和心悸,因此,在医学上,尼古丁替代疗法的禁忌证包括近期发作的心肌梗死或卒中。急性冠状动脉综合征后尼古丁替代治疗的禁忌症仍不清楚,证据表明这种治疗可以而且应该在心血管事件发生后2周以上开始。连续咀嚼尼古丁口香糖会产生分泌物,这些分泌物会被吞咽而不是通过颊粘膜吸收,因而其导致的吸收很少,但可能引起恶心。一项在吸烟的慢阻肺患者中进行的Meta分析比较了药物治疗(尼古丁替代疗法、安非他酮、去甲替林和伐尼克兰)和安慰剂治疗的效果,结果显示,与安慰剂相比,所有药物治疗组(除去甲替林外)均增加了戒烟的概率。药物治疗组的长期戒烟率为14%至27%,而安慰剂组为5%至9%。一项在慢阻肺患者中进行的研究显示,与尼古丁贴剂(38.2%)相比,伐尼克兰(58.3%)和安非他酮(55.6%)在第9至24周的持续戒烟率更高。
有观点认为,使用电子烟比吸烟更安全,因此是一种有效的尼古丁替代疗法。电子烟对于戒烟的功效仍然存在争议。电子烟提供汽化且可计量的尼古丁吸入,对于那些希望戒烟的人来说,它作为香烟的替代品的使用量有所增加,而且对于既往从不吸烟的年轻人来说,电子烟的使用量也呈上升趋势。电子烟不仅可能含有尼古丁,还可能含有其他化学物质,例如植物甘氨酸、丙二醇、各种调味剂、挥发性羰基化合物、二乙酰、活性氧、呋喃和金属。对一般吸烟者的长期健康效应,但更重要的是对慢阻肺等高危人群的效应,在很大程度上尚不清楚。目前已有报道主要是关于电子烟急性影响的个案或系列病例报告,包括与电子烟相关的肺损伤。据报道,严重的急性肺损伤、嗜酸性粒细胞性肺炎、肺泡出血、呼吸性细支气管炎和其他形式的肺部异常均与电子烟的使用有关,有时甚至导致死亡。美国CDC和FDA调查了电子烟或电子烟产品使用相关肺损伤(EVALI)的爆发。截至2020年2月,共有2,807例肺部疾病病例和68例死亡病例与使用电子烟产品(设备、液体、补充烟弹和/或烟弹)有关。使用全身性糖皮质激素治疗后,患者的临床症状有所改善,且大多数人接受了延长的疗程。实验室结果显示,某些含四氢大麻酚(THC)电子烟中的添加剂维生素E醋酸酯与EVALI爆发密切相关。
第四章 慢阻肺急性加重的管理
更新要点:
与GOLD2023一致。
第五章 慢阻肺合并症
更新要点:
与GOLD2023相比,在心血管疾病、阻塞性呼吸暂停与失眠和衰弱这三个合并症中增添了几项研究。
1、心血管疾病(CVD)
一项在无心血管疾病史的慢阻肺患者中进行的大型研究发现,主要心血管不良事件(包括急性心肌梗死、卒中或心血管死亡)的校正风险增加了25%。
2、阻塞性睡眠呼吸暂停与失眠
慢阻肺患者的失眠与较高的门诊就诊率和住院率相关。
3、衰弱
在一项荟萃分析中,衰弱和衰弱前期与慢阻肺患者的全因死亡率、急性加重和住院相关。
欧洲呼吸学会发表了一篇关于慢性呼吸系统疾病成人衰弱治疗的综述,其中包括老年护理、康复、营养、药物和心理治疗等临床管理方案。
第六章 COVID-19与慢阻肺
更新要点:
针对疑似或确诊为COVID-19的慢阻肺病患者的药物治疗,如果有指征,可以使用雾化治疗慢阻肺,而提供者应佩戴适当的个人防护用品。此外,可以使用抗病毒药物、糖皮质激素、免疫调节治疗进行COVID-19治疗。
中国好声音
值得一提的是,GOLD 2024新增引用的148篇文献中,有10篇文献来自中国的研究团队,在国际平台上发出了中国好声音。这10篇文章覆盖了慢阻肺的流行病学、诊断、治疗等各个方面,为GOLD 2024的更新提供了强有力的证据支持。陈彦凡教授团队基于GBD 2019的数据发现,慢性呼吸系统疾病仍然是全球患病率、死亡率和DALY的主要原因。自1990年以来,慢性呼吸系统疾病的绝对数量有所增长,但在一些年龄标准化估计量中有所下降(Global, regional, and national burden of chronic respiratory diseases and associated risk factors, 1990-2019: Results from the Global Burden of Disease Study 2019)。王召军教授团队同样基于GBD 2019的数据发现,社会经济地位差异造成的健康不平等正在加剧,全球财富日益集中可能会加剧与慢阻肺相关的健康差异(Health Inequality in the Global Burden of Chronic Obstructive Pulmonary Disease: Findings from the Global Burden of Disease Study 2019)。曹超教授团队研究结果表明,二手烟暴露与慢阻肺患病风险相关,尤其是对于长期暴露于二手烟的个体(Secondhand Smoke Exposure and the Risk of Chronic Obstructive Pulmonary Disease: A Systematic Review and Meta-Analysis)。钟南山院士团队发现CAPTURE工具可以敏锐识别因症状加重或急性加重/住院风险增高而需要干预治疗的慢阻肺患者,且CAPTURE还可以排除不需要治疗的群体(Use of CAPTURE to Identify Individuals Who May or May Not Require Treatment for Chronic Obstructive Pulmonary Disease)。范钰教授团队的meta分析结果显示,慢阻肺患者的虚弱状态与全因死亡率、急性加重以及住院风险密切相关(Association of Prefrailty and Frailty With All-Cause Mortality, Acute Exacerbation, and Hospitalization in Patients With Chronic Obstructive Pulmonary Disease: A Meta-Analysis)。杨克虎教授团队评估了电子烟和尼古丁替代疗法在戒烟方面的有效性和安全性,发现电子烟在6个月连续戒断率和7天点戒断率上均优于尼古丁替代疗法(Electronic cigarettes versus nicotine-replacement therapy for smoking cessation: A systematic review and meta-analysis of randomized controlled trials)。李有教授团队则深入研究了呼吸道合胞病毒相关住院率和死亡率负担的年龄谱,发现仅依赖于实验室检查记录的呼吸道合胞病毒疾病负担在5岁年龄组中可能存在严重少报(Understanding the age spectrum of respiratory syncytial virus associated hospitalisation and mortality burden based on statistical modelling methods: a systematic analysis)。林佩瑾教授团队综述了早期肺康复对慢阻肺急性加重住院患者的影响,发现早期肺康复可以显著改善慢阻肺患者的再入院率(Effects of Early Pulmonary Rehabilitation on Hospitalized Patients with Acute Exacerbation of Chronic Obstructive Pulmonary Disease: A Systematic Review and Meta-Analysis)。张晓慧教授团队则综述了不同干预措施对慢阻肺患者戒烟的影响,发现行为疗法和药物疗法的结合对帮助慢阻肺患者戒烟最为有效。研究人员应更多关注药物治疗干预措施的安全性(Effects of different interventions on smoking cessation in chronic obstructive pulmonary disease patients: A systematic review and network meta-analysis)。吴娴波教授团队则在一项大型前瞻性队列研究中探讨了PRISm与心血管事件预后的关系,发现PRISm个体有较高的心血管疾病风险,而从PRISm过渡到正常结果的个体与肺功能正常的个体表现出相似的心血管疾病风险(Preserved Ratio Impaired Spirometry in Relationship to Cardiovascular Outcomes: A Large Prospective Cohort Study)。感谢以上各位中国的专家学者,为推动慢阻肺的“促防诊控治康”做出了宝贵的贡献!
专家简介

陈亚红 教授
• 主任医师、教授、博士生导师,博士后合作导师
• 北京大学第三医院呼吸与危重症医学科副主任,北京大学医学部慢性气道疾病中心副主任,科研伦理综合办公室主任
• 专业特长:呼吸系统常见病及疑难危重症疾病
• 研究方向:气道慢性炎症疾病
• 中华医学会呼吸病学分会肺功能学组副组长
• 中国康复医学会呼吸康复专业委员会常委
• 北京慢性病防治与健康教育研究会呼吸病学专业委员会主任委员
• 中国抗癌协会肿瘤呼吸病学专业委员会常委
• 中国医师协会呼吸病分会慢阻肺工作委员会委员
• 中国基层呼吸疾病防治联盟副主席
• 中华结核和呼吸杂志、中华健康管理学杂志等编委、中华医学杂志英文版通讯编委
• 承担多项国家级和省部级科研基金,获得北京市科技新星计划支持和教育部新世纪优秀人才支持计划。研究结果获得北京市科技进步三等奖和中华医学科技奖三等奖

郑劲平 教授
• 广州医科大学附属第一医院、广州呼吸健康研究院
• 二级教授、主任医师、博士生导师
• 国家呼吸系统疾病临床医学研究中心副主任、国家呼吸医学中心副主任
• 国务院政府特殊津贴专家、国家卫计委突出贡献中青年专家、中国优秀呼吸医师
• 慢阻肺全球创议(GOLD)董事会成员
• 中国呼吸医师协会肺功能专委会主委
• 中国研究型医院协会医学传播学分会 副主委、中国老年医学学会呼吸分会副会长
• 中国肺功能联盟总负责人
• 主持国家重点研发计划、国家科技支撑计划、国家卫健委行业专项、国自然基金等项目
• 主要研究方向: 慢性气道疾病、肺功能与呼吸生理、呼吸药物临床研究、呼吸大数据分析
• 主持临床指南/专家共识等 10 余项,国家医疗卫生行业标准 2 项、专利/软著等10 余项
• 在Lancet、Lancet Respir Med、JACI、Chest、ERJ 等发表论文300余篇
• 获国家科技进步创新团队奖1项、二等奖2项、药明康德生命化学奖等

梁振宇 医师
• 广州医科大学附属第一医院、广州呼吸健康研究院
• 医学博士,临床医学博士后,硕士生导师(学术型 + 专业型),主治医师
• 国家呼吸临床研究中心-项目研究与随访部副主任
• 广州国家实验室慢病防治清远基地办公室副主任
• 呼吸疾病全国重点实验室硕士生导师
• 中华医学会呼吸病学分会慢阻肺学组秘书
• 广州市医师协会青年医师分会常委
• 广州市高层次人才(青年后备)
• 《中国全科医学》青年编委、《中华健康管理学杂志》通讯编委;ERJ Open Research、Journal of Translational Medicine、Journal of Thoracic Disease、Chronic Respiratory Disease、等杂志审稿人
• 主持国家自然科学基金(面上项目/临床专项)、人体蛋白质组导航计划、中华国际医学交流基金、广东省自然科学基金等项目7项。作为项目骨干参与国家重大课题、国自然项目9项。发表论文100余篇,其中第一/通讯作者发表SCI论文20余篇。参编国际、国家诊疗指南、专家共识6部。获得广东省科技进步奖(二等奖)、广东省医学科技奖(二等奖)各1项。