2024年12月30日,上海交通大学医学院附属瑞金医院瞿介明教授团队,与上海科技大学免疫化学研究所刘佳教授团队合作,在Nature子刊杂志《Nature Communications》 【IF 14.7,Q1】在线发表论文“ALCAM is an Entry Factor for Severe Community Acquired Pneumonia-associated Human Adenovirus Species B”。该研究通过系统CRISPR/sgRNA功能基因组筛选结合重症社区获得性肺炎(SCAP)患者转录组学数据,首次发现并鉴定了SCAP相关人B组腺病毒新型侵入相关宿主因子,为后续抗病毒药物研究提供理论依据。

【研究背景】
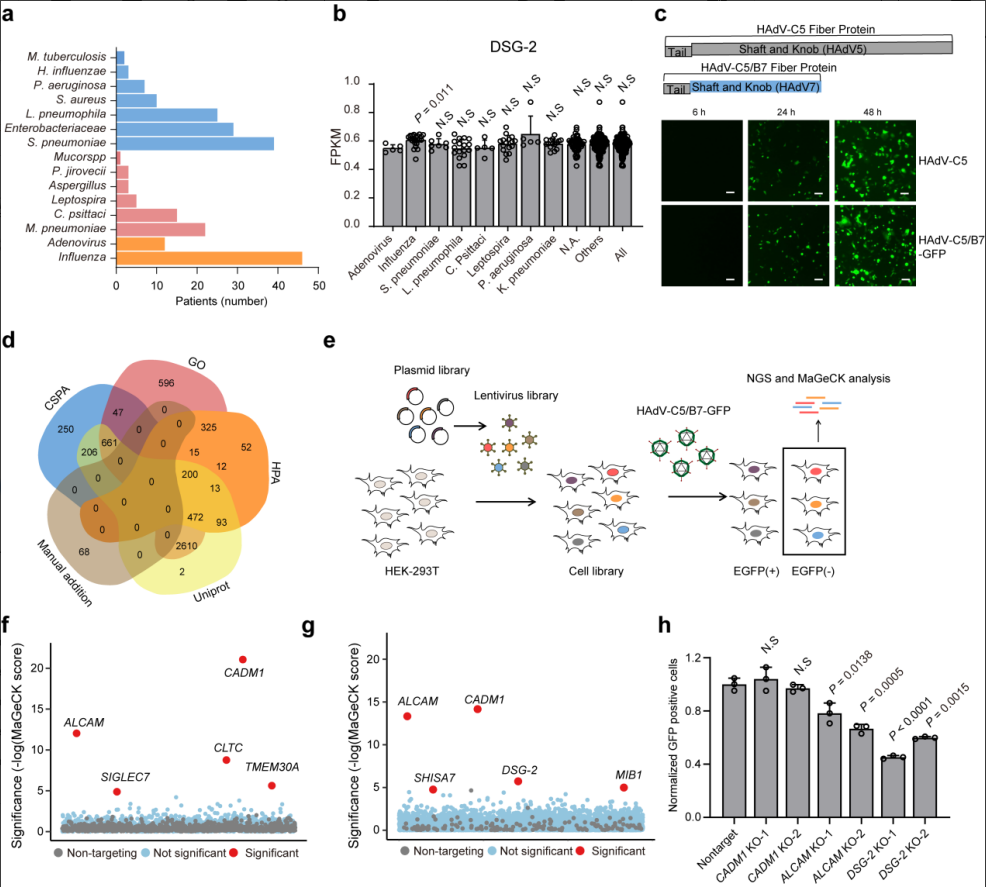
腺病毒根据其遗传和抗原特性分为A-G七个组及超过100种血清型,可导致包括呼吸道、眼、胃肠道及其他多种上皮细胞感染,其中大多型腺病毒仅引起轻度上感症状,而国内外流行病学调查发现B组腺病毒可造成严重下呼吸道感染,目前尚未有针对腺病毒的靶向抗病毒药物。研究人员前期开展的多中心前瞻性病原学研究发现腺病毒是引起我国重症社区获得性肺炎(SCAP)的第二大常见病毒性致病原,而其中HAdV-B7型为主要血清型。值得一提的是,除了B组腺病毒外,HAdV-A、C、D、E和F组腺病毒均使用柯萨奇病毒和腺病毒受体(CAR)作为主要受体,而B组中的HAdV-B3、HAdV-B7、HAdV-B11和HAdV-B14利用桥粒芯糖蛋白2(DSG2)作为高亲和力受体,但功能实验表明其缺失并不能完全阻止病毒感染,因此与SCAP相关HAdV-B受体谱仍需探索。
【研究结果】
研究人员构建了嵌合HAdV-B7纤维结蛋白(knob)的重组荧光病毒,利用一代和二代膜蛋白组CRISPR/sgRNA文库(SfCRISPR)对重组毒株进行两轮独立筛选,确定了包括已知的受体DSG2和激活白细胞黏附分子(ALCAM)在内的一系列候选宿主因子。

图:嵌合重组病毒构建及SfCRISPR筛选
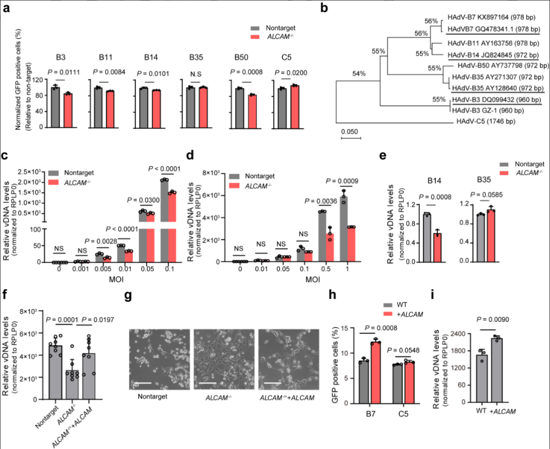
研究人员发现候选宿主因子ALCAM在SCAP患者早期血样中高表达,而在体外共感染实验中,ALCAM功能缺失细胞较野生型细胞抵抗重组腺病毒感染。并进一步构建了敲除及回补细胞系,通过功能缺失实验及回补实验验证了ALCAM促进腺病毒感染。随后在临床分离的多株重症B组腺病毒中验证了ALCAM广泛促腺病毒感染。

图:ALCAM功能验证实验
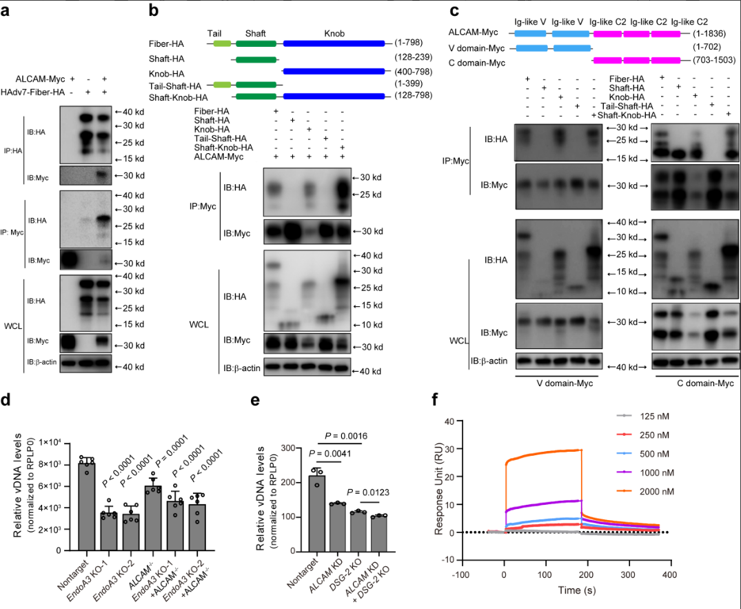
通过机制研究发现,ALCAM介导B组腺病毒侵入宿主过程,HAdV-B7 knob结构域与宿主细胞膜表面ALCAM C和V结构域相互作用通过DSG2-ALCAM-EndoA3轴促进病毒内吞。

图:ALCAM机制研究
【研究结论及研究意义】
该研究首次系统鉴定了临床高致病性人腺病毒株的新型功能性宿主因子,为后续抗病毒药物研究提供了理论依据。
【项目资助】
上海交通大学医学院附属瑞金医院瞿介明教授及上海科技大学免疫化学研究所刘佳研究员为共同通讯作者,上海交通大学医学院附属瑞金医院谢雨桑博士和上海科技大学免疫化学研究所梅红助理研究员为本文的共同第一作者。本项目得到了“科技创新2030——癌症、心脑血管、呼吸和代谢性疾病防治研究”重大项目支持、广州国家实验室专项项目、上海市生物大分子与精准医药前沿科学研究基地、上海市临床重点专科等上海市科委与卫健委多个项目支持。
【通讯作者】

瞿介明 教授
*上海交通大学医学院附属瑞金医院 党委书记
*呼吸与危重症医学科 主任医师
*上海市呼吸传染病应急防控与诊治重点实验室 主任
*上海交通大学医学院附属瑞金医院呼吸病研究所 所长
*中华医学会呼吸病学分会 主任委员兼感染学组组长
*中国医师协会呼吸医师分会 候任会长
*研究方向:肺部感染的临床和基础研究。先后以通讯或第一作者(含共同)在Lancet、BMJ、Cell、Am J Respir Crit Care Med、Journal of Extracellular Vesicles、PNAS等发表SCI论文130余篇,总影响因子大于1000,总他引12900余次,并承担多项国家或省部级课题
【通讯作者】

刘佳 研究员
*生命科学与技术学院、免疫化学研究所 助理教授 研究员 博士生导师,东方学者特聘教授
*研究方向:CRISPR筛选,病原-宿主相互作用及大分子药物递送。大分子物质(蛋白质、核酸、外泌体及病原微生物等)进入细胞往往需要通过特定方式来完成,如受体介导内吞、巨胞饮等。大分子药物递呈实验室的科研工作聚焦于理解大分子物质的细胞进入机理,并通过理解这个过程来研发新一代的大分子药物递送技术
*论文成果发表在Nat Microbiol 、Nat Protoc、Emerg Microbes & Infec、Adv Sci、Genome Biol、Nat Commun等期刊
*2018年创办了生物技术初创公司上海若弋生物科技有限公司,2021年成立了研墒(上海)生物技术有限公司
【第一作者】

谢雨桑 研究员
*上海交通大学医学院附属瑞金医院 住院医师,博士
*研究方向:肺部感染的临床和基础研究

梅红 研究员
*上海科技大学免疫化学研究所 助理研究员
*研究方向:CRISPR基因组筛选,利用CRISPR-Cas9膜蛋白组筛选技术解析大分子物质的细胞进入机理