中心/实验室赵金存教授团队与深圳华大生命科学研究院等单位合作,发现新冠肺炎(COVID-19)病人呼吸道微生物群体动态变化特征,解析疾病的严重程度与呼吸道微生物群落紊乱具有明显的相关性,该发现为新冠重症患者治疗提供了重要理论指导。相关论文“Characterization of respiratory microbial dysbiosis in hospitalized COVID-19 patients”于2021年4月13日在线发表在专业期刊《Cell Discovery》杂志。

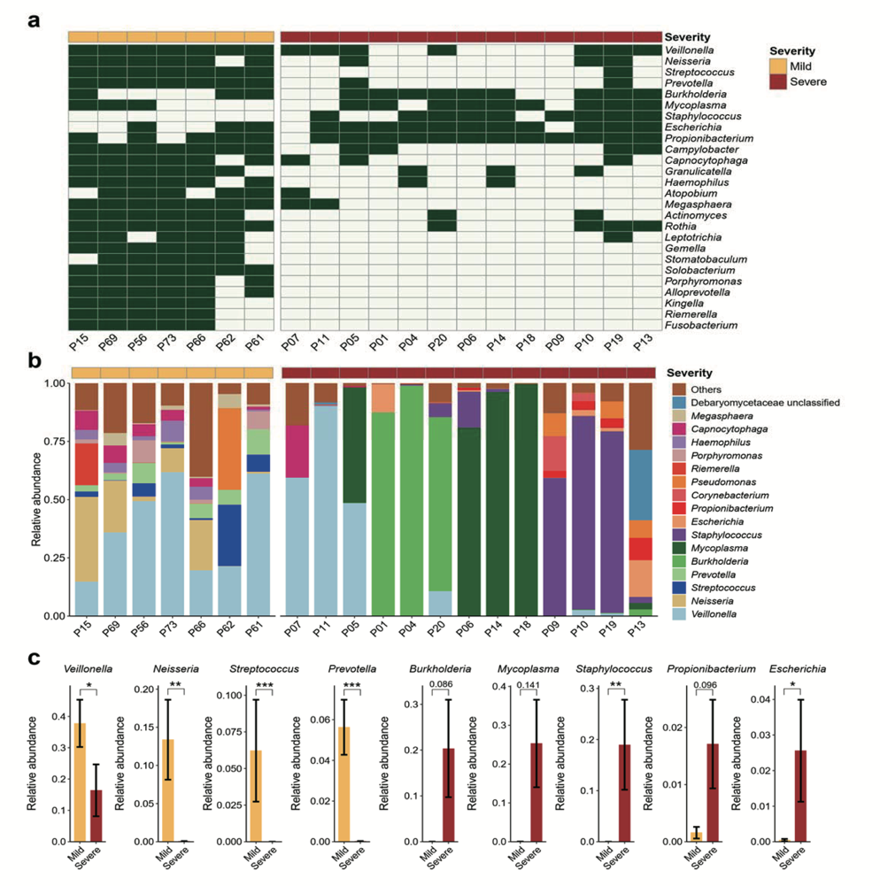
本研究采集了COVID-19轻症、重症病人连续时间点、多种类型样品,主要包括:鼻咽拭子、痰液、粪便、肛拭子等,利用转录组测序进行临床样品微生物组深度测序,比较分析不同病人病毒、细菌等微生物群落变化特征。研究发现新冠重症患者共感染病毒种类主要有疱疹病毒 human alphaherpesvirus 1, 鼻病毒 rhinovirus B和呼吸道合胞体病毒human orthopneumovirus等;另外重症患者共感染主要微生物包括:洋葱伯克霍尔德菌Burkholderia cepacia complex (BCC), 葡萄球菌Staphylococcus epidermidis, 支原体Mycoplasma spp (M. hominis and M. orale)等,临床检验也证实了相关共感染病原的存在。与轻症患者呼吸道样品微生物群落比较发现,危重症患者呼吸道微生物群落多样性发生明显紊乱,其中一例危重症病例临床样品中发现洋葱伯克霍尔德菌B. cenocepacia二次感染及相关毒力基因的表达可能与后期疾病的加重有关。

COVID-19轻症、重症患者呼吸道微生物群落比较分析
新型冠状病毒SARS-CoV-2是2019年年底发现的第三种高致病性冠状病毒,致病性强,人间传播快,截至2021年4月中旬已感染1.3亿多人,病死290多万人,其中重症、危重症患者病死率高。阐明新冠病毒的呼吸道微生物群落变化特征有助于COVID-19病人的针对性治疗,尤其是在重症患者的救治中发挥重要作用。华大、广医、广州海关技术中心、中山五院等单位的钟焕姿、王延群、石准、张璐、任华慧、何为群、张昭勇、朱爱如、肇静娴、肖非等人为本文第一作者。广州医科大学/广州呼吸健康研究院/国家呼吸系统疾病临床医学研究中心/实验室赵金存、黎毅敏;深圳华大研究院徐讯、李俊桦为本文通讯作者。该项目获得国家重大专项、科技部新型冠状病毒专项、广东省新型冠状病毒专项等项目支持。