什么是新型冠状病毒肺炎

2019年12月以来,我国湖北省武汉市陆续发现了多例新型冠状病毒感染的肺炎(Novel coronavirus pneumonia”,简称“NCP”)患者。随后我国其他省市,地区以及世界其他国家也相继出现输入项NCP患者。2020年2月,WHO将新冠肺炎正式命名为Coronavirus disease, COVID-19。
具体来说,NCP是指2019新型冠状病毒(2019-nCoV)感染所导致的急性传染性病毒性肺炎。其传染源主要为2019-nCoV感染的患者,此外无症状感染者也可能成为传染源;传播途径主要为经呼吸道飞沫和接触传播,气溶胶和消化道等途径尚待明确;人群普遍易感。NCP传染性强,其潜伏期多为3-7天,最长一般不超过14天,个别患者长达24天。

新型冠状病毒肺炎有什么表现?
1. 临床表现
常见症状为发热、乏力、干咳。少数患者伴有鼻塞、流涕、咽痛和腹泻等症状。严重者会在发病一周后出现呼吸困难和/或低氧血症,严重者快速进展为急性呼吸窘迫综合征、脓毒症休克、难以纠正的代谢性酸中毒和出凝血功能障碍等。轻型患者仅表现为低热、轻微乏力等。
从目前收治的病例来看,多数患者预后良好,少数患者病情危重。老年人和有慢性基础疾病者预后较差。
2. 实验室检查外周血白细胞总数正常或减少,淋巴细胞计数减少,部分患者可出现肝酶、乳酸脱氢酶(LDH)、肌酶和肌红蛋白增高;部分危重患者可见肌钙蛋白增高。多数患者C反应蛋白(CRP)和血沉升高,降钙素原正常。严重者D-二聚体升高、外周血淋巴细胞进行性减少。
3. 肺部影像学早期呈现多发小斑片影及间质改变,以肺外带明显。进而发展为双肺多发磨玻璃影、浸润影,严重者可出现肺实变、胸腔积液少见。
4. 核酸检测鼻咽拭子、痰、下呼吸道分泌物、血液、粪便等标本中可检测出新型冠状病毒核酸。
肺淋巴管肌瘤病患者应对策略
淋巴管肌瘤病(lymphangioleiomyomatosis, LAM),又称淋巴管平滑肌瘤病,是一种罕见的以双肺弥漫性囊性变为主要特征的多系统肿瘤性疾病,几乎所有病例均发生于女性。LAM分为两大类,无遗传背景的散发型LAM(sporadic LAM, S-LAM)和遗传病结节性硬化症(tuberous sclerosis complex,TSC)相关的 LAM(TSC-LAM)[2,3]。
LAM 的平均诊断年龄在40岁左右,早期症状轻,可反复出现气胸、乳糜胸和咯血等症状,主要表现为程度不一的呼吸困难,随病情进展,肺功能进行性恶化,晚期出现呼吸衰竭。肺外表现包括肾血管平滑肌脂肪瘤(angiomyolipoma[AML],又称血管肌脂瘤),腹膜后实性 或囊实性淋巴管肌瘤(lymphangioleiomyoma,或 lymphangiomyoma,又称淋巴管平滑肌瘤)。TSC-LAM 出现于成年 TSC 女性患者,同时具有 TSC 的其他多系统临床特征,包括神经系统改 变(癫痫、神经发育迟缓和自闭症)和皮肤改变(面部血管纤维瘤、皮肤鲨革斑、色素脱色 和甲周纤维瘤)等临床表现[2,3]。
LAM患者多数有肺部结构性改变,呼吸系统的防御能力较一般健康人低,加之在服用西罗莫司(雷帕霉素)治疗LAM,此药物有免疫抑制的作用,故LAM患者为免疫力低下的慢病人群,更需要加强自我防护意识。
如何鉴别普通感冒、流感和新冠肺炎
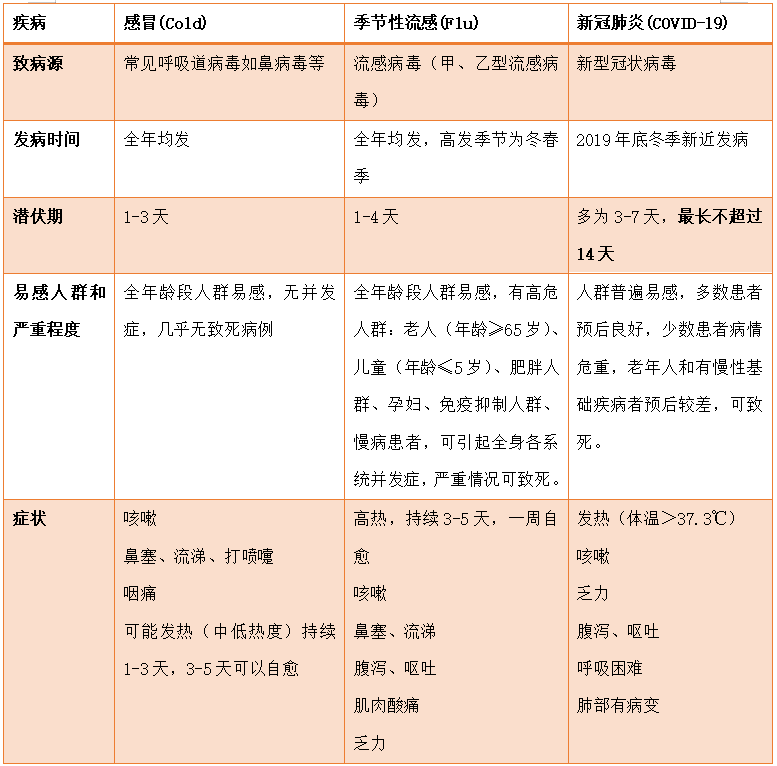
冬春季正值普通感冒和流感高发期,因此存在多种呼吸道传染病重叠期。那么此时对于LAM患者如何去鉴别是否为新冠肺炎,尤为重要。通过下图,可将鉴别要点逐一梳理。

总 结
普通感冒:上呼吸道症状重,全身症状轻;
季节性流感:高热,全身症状中,起病急进展快;
新冠肺炎:既有发热、干咳、乏力等症状,也有以呕吐、腹泻、腹痛等消化系统症状为主要表现患者,甚至有无明显症状亦具有传染性的患者。但要结合流行病史。重症患者多为老人及有基础疾病患者。
新冠肺炎疫情期间如何加强自我防护
1、 尽量减少外出,谢绝亲友登门拜访;
2、 避免到人群密集的地方;
3、 避免接触来自疫区或来自有病例报告社区的人群(尤其是有发热或呼吸道症状的人群);
4、 咳嗽或打喷嚏时,应用纸巾或肘部遮挡口鼻,避免唾液飞溅;
5、 勤洗手(洗手比用免洗手消毒液更有效),不要随意用手触摸眼睛或鼻子;
6、 家居清洁:可用75%酒精或含氯消毒剂擦拭地面、家居用品(如电话),勤通风,保持居住环境干燥清洁;
7、 合理饮食,禁止食用野生动物,多运动,增强自身抵抗力。
若必须出门,请做好以下防护措施
1、 戴口罩:外科医用口罩、N95/KN95口罩,佩戴口罩前应先洗手;

2、将长发挽起扎好,戴外科桶帽或普通浴帽一只(没有塑料袋也行);
3、护目镜一副(没有就宽大太阳镜);
4、手防护用品:橡胶手套一双、医用酒精棉片或棉球、酒精喷雾、免洗手消毒液(含杀菌或抑菌成分);
5、乘坐公共交通工具时坐在窗口,务必开启两侧车窗,保持车内空气对流;
6、 手机等私人物品可用透明塑料袋装入;
7、避免在密闭空间摘口罩进食;
8、回到家戴着手套摘掉帽子、口罩折叠后丢入垃圾桶;摘掉手套,立即洗手,鞋子放在门口,可用酒精喷雾喷散鞋面和鞋底(真皮名贵鞋品近期就少穿),外套脱掉反面朝外,将衣物先用消毒液(滴露、威露士等衣物消毒剂)浸泡45分钟以上再丢入洗衣机中清洗;
9、热水淋浴;
10、用酒精棉片擦拭手机及从外带回物品表面。
以上提到酒精喷涂、棉球及棉片中所使用酒精均为浓度为75%的医用酒精。
LAM患者近期病情加重如何处理?
为积极应对新型冠状病毒肺炎疫情,保障您和其他患者的健康,避免交叉感染增加疫情扩散,广州医科大学附属第一医院目前暂停肺淋巴管肌瘤病(LAM)到院复诊随访,具体恢复时间另行通知。届时我们会线上详细询问您们近期病情变化,包括对新增LAM月经周期问卷和LAM绝经与气胸问卷调查。在疫情期间若您有病情加重情况,请及时就近就医,如遇呼吸困难加重,对于LAM患者需要鉴别有无气胸发作,故应第一时间至当地医院就诊,行肺部影像学检查加以鉴别,以免延误病情。
病毒无情,人间有爱;一方有难,八方支援;科学防治,精准施策;众志成城,共克时艰。我们坚信,最终必将夺取新冠肺炎疫情防控阻击战的最后胜利!
参考资料:
[1]新型冠状病毒肺炎诊疗方案(试行第五版);国家卫建委,2020年2月3日。
[2]淋巴管肌瘤病共识专家组西罗莫司治疗淋巴管肌瘤病专家共识。中华结核和呼吸杂志. 2019, 42(2): 92-97。
[3] Jie Liu, Weiwei Zhao, Xiaohua Ou, Zhen Zhao, Changming Hu, Mingming Sun, Feifei Liu, Junhao Deng, Weili Gu, Jiaying An,Qingling Zhang, Xiaoxian Zhang, Jiaxing Xie, Shiyue Li, Rongchang Chen, Shihui Yu, Nanshan Zhong. Mutation spectrums of TSC1 and TSC2 in Chinese women with lymphangioleiomyomatosis (LAM).PLoS One. 2019 Dec 19;14(12):e0226400.