2019年8月28日,广州市呼吸疾病医疗质量控制中心(以下简称“广州市呼吸质控中心”)启动会暨规范标准讨论会在广州医科大学附属第一医院召开。出席会议的有广州市卫生健康委医政医管处处长夏海晖、主任科员黎炎锋,广州市卫生信息中心主任高昭昇,国家呼吸疾病医疗质量控制中心常务副主任、广州市呼吸质控中心顾问李燕明,国家呼吸系统疾病临床医学研究中心副主任、广州市呼吸质控中心主任郑劲平、顾问江山平以及各位副主任、专家委员会成员、秘书等。会议由郑劲平教授主持。

郑劲平教授主持会议
会上,广州市卫生健康委医政医管处处长夏海晖处长为中心主任、顾问及各位成员颁发证书,并做致辞。夏海晖处长指出,中国呼吸疾病患病率死亡率高,应加强医疗质量的管理和监控,在健康中国行动背景下,对广州市呼吸质控中心提出6点要求:(1)建立呼吸疾病诊疗指南、专家共识,特别是在发生重大传染病时,应发挥重要作用;(2)确定呼吸疾病质控指标及标准,指导广州市各级医疗机构质控,定期在《医政医管简报》发布质控数据;(3)加强人员培训,覆盖到区级医院和社区卫生服务中心;(4)代表卫生行政部门督导检查各医疗机构呼吸疾病医疗质量;(5)推广国家发布的《慢阻肺分级诊疗服务技术方案》,推进分级诊疗;(6)市卫健委将大力支持,希望郑教授牵头进行多中心研究、信息化建设,搭建大数据平台,推进广州市呼吸疾病的规范防治,使广州成为粤港澳大湾区的医疗高地。

夏海晖处长为广州市呼吸质控中心主任郑劲平教授颁发聘书

夏海晖处长为广州市呼吸质控中心顾问、副主任颁发聘书

夏海晖处长致辞
国家呼吸疾病医疗质量控制中心常务副主任、广州市呼吸质控中心顾问李燕明教授为大家分享了国家呼吸质控工作模式及经验。她强调医疗质量是动态变化的,质量控制应重视安全性、有效性;医疗质控的目的是用专业手段对医疗服务全过程实施动态控制与管理,信息化手段将是大趋势;结构、过程、结果是医疗质量的三维内涵,病种质控、技术质控、管理质控是呼吸疾病质控的三个重要方面。最后,李燕明教授建议广州市呼吸疾病质控指标可以高于国家标准,起到先行带头作用,但要重视指标可及性,应清晰、准确、利于操作。

李燕明教授分享经验
中心秘书王凤燕博士对卫健委下达的质控文件进行解读,明确呼吸质控中心工作职责、人员岗位职责、中心管理机制及运行机制,把中心考核指标分为基础管理、质控工作(重点)、质控研究与学术交流三部分。
郑劲平教授总结卫健委的要求,主持探讨了质控中心的年度工作计划:(1)进行广州市首次呼吸疾病质控的调研、检查,形成调研流程,编写质控手册;(2)以慢阻肺和气胸为示范病种,参考国家质控中心标准,建立广州市呼吸疾病质控指标体系;(3)举行呼吸疾病医疗质控工作会议;(4)开展全市呼吸疾病医疗质控管理的培训;(5)建立呼吸疾病大数据质量控制平台,在信息化平台基础上开展广州市呼吸疾病医疗质控工作。

与会人员就呼吸质控中心工作及质控指标建立展开讨论
最后,广州市呼吸质控中心秘书王凤燕博士和汪金林博士分别介绍了示范病种慢阻肺、气胸的质控指标草稿。专家委员会各抒己见,对质控指标的建立提出宝贵意见和建议,并达成两点共识:一是会后各专家应评估指标价值和必要性,形成反馈意见后汇总调整,拟定现阶段可应用的第1版质控指标,在质控工作推进中根据实际情况动态完善;二是对接广州市卫生信息中心,探索信息自动抓取,在此基础上确立简洁便利的数据收集方式,争取采集为主、填报为辅,保障数据安全、真实、有效,尽量不增加临床医生工作量的前提下,更高效地开展呼吸医疗质控工作。
广州市呼吸质控中心于2019年4月依托于广州医科大学附属第一医院成立,主要职责是在市卫生健康委领导下,协助开展全市呼吸疾病医疗质量管理和控制工作。本次会议确立中心工作开展模式,明确了2019年工作安排,并探讨了示范病种质控指标的建立,为后续工作推进创造了良好开端。

广州市卫健委领导及呼吸质控中心全体成员合影
【附录】
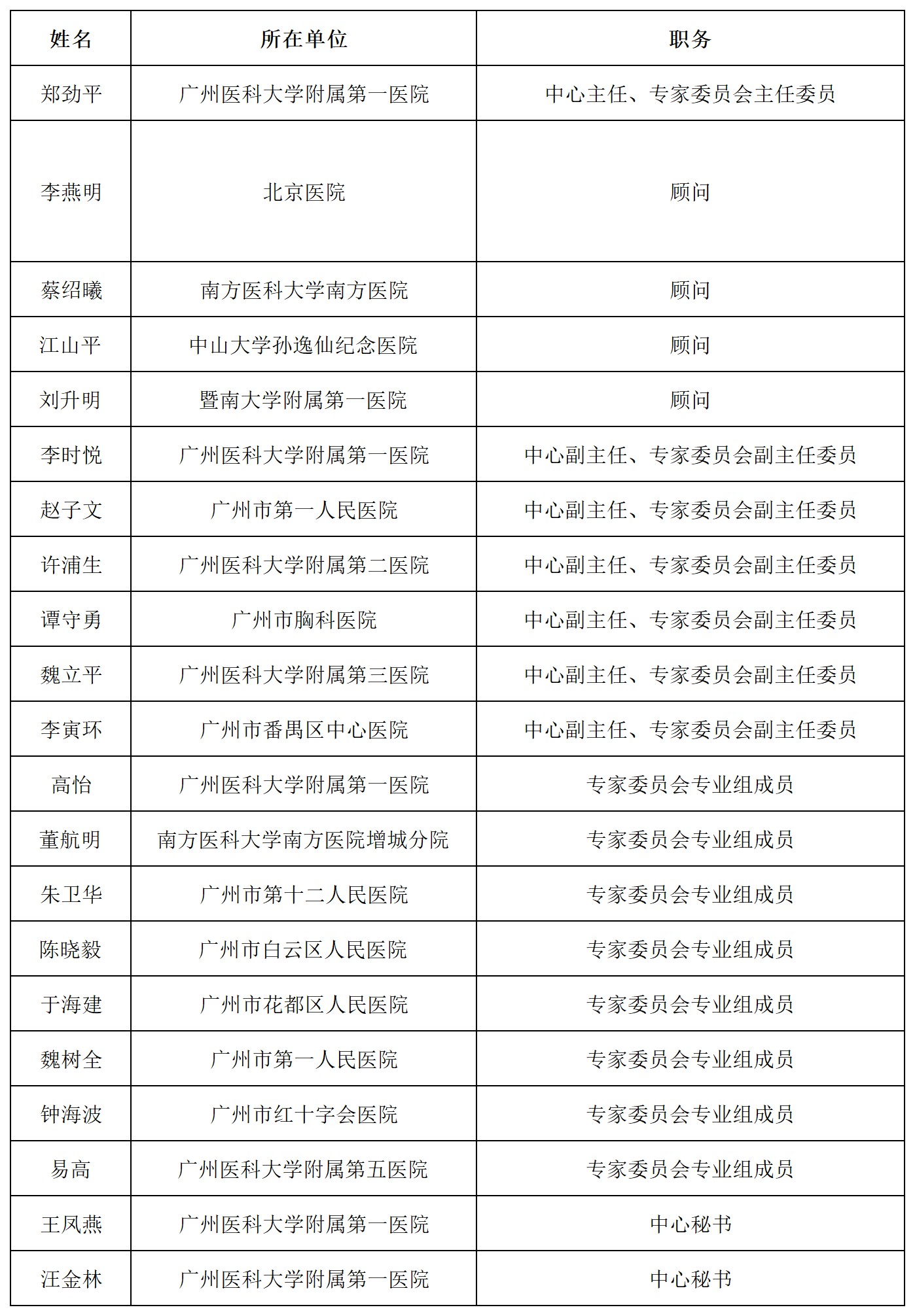
广州市呼吸疾病医疗质量控制中心成员名单

撰稿:刘佳馨 王凤燕
审稿:郑劲平
美编:毕雪珊