2025年4月18-19日,由中华预防医学会过敏病预防与控制专业委员会主办的“2025年学术年会系列活动之第二届青年医师过敏疾病防治科普达人秀暨首届过敏疾病诊治案例征集活动比赛”在重庆隆重召开。本次会议由专委会主任委员、国家呼吸系统疾病临床医学研究中心副主任孙宝清教授与各副主任委员共同策划组织,吸引全国过敏病防治领域的专家学者、青年医师及行业代表逾500人参会。活动旨在深化过敏疾病防治知识的科学普及,激发青年医师的创新活力,推动健康科普与医学实践深度融合。
活动由主任委员孙宝清教授致开幕辞,正式拉开序幕。孙宝清教授在致辞中指出,随着环境变化和生活方式转变,过敏性疾病已成为全球性公共卫生问题,发病率持续攀升,给患者健康和社会医疗资源带来巨大负担。她强调,过敏性疾病防治工作不仅关乎个体健康,更是实现“健康中国”战略的重要一环,具有极强的重要性和紧迫性。孙教授呼吁与会同仁以本次会议为契机,深化多学科协作,推动诊疗技术创新,加强基层医生培训,同时促进公众科普教育,提升全社会对过敏性疾病的认知水平。她表示,唯有业界同仁携手共进,整合优势资源,才能构建更加完善的全民健康防线,为患者提供更精准、更高效的医疗服务。

孙宝清主任委员致开幕辞
【第二届过敏防治科普达人秀 】
作为年会亮点,第二届青年医师过敏疾病防治科普达人秀比赛再度成为关注焦点。本届比赛共收到全国45组青年医师团队投稿,经专家初审,11组作品入围现场决赛。参赛者以情景剧、动漫演绎、悬疑推理、剧本杀、音乐改编等多元形式,生动解析过敏疾病的预防、诊断与治疗知识。
评选由科学性、创新性、传播力、实用性、表现力、完整性等维度综合考量,评选出“最佳创作奖”、“最佳创新奖”、“最佳人气奖”及优秀奖作品。广州医科大学附属第一医院作品《舞动过敏》凭借跨学科创新表达斩获综合得分最高的“最佳创作奖”,其将英歌舞艺术与免疫系统科普深度融合,以动感韵律诠释过敏防御机理,赢得评委一致赞誉;武汉大学中南医院团队创作的《哪吒抗敏传》摘得“最佳创新奖”,作品以国潮动漫重构医学叙事,以“哪吒大战过敏原”的奇幻剧情实现知识科普;山西医科大学第一医院《随时响起的过敏警报》以沉浸式急救剧场引发观众共鸣,高票夺得“最佳人气奖”。其余8组作品获评优胜奖。

获奖作品秀选手风采
1 、最佳创作奖:《舞动过敏》

2、最佳创新奖:《哪吒之魔童抗敏》

3、最佳人气奖:《随时响起的过敏警报》

4、优胜奖

《花粉过敏:春天里的甜蜜刺客》

《尘埃过敏疑云》

《健康食堂》

《谁杀死了她——舌尖上的秘密》

《揭秘哪吒的黑眼圈之过敏性鼻炎的防治》

《湿疹迷案》

《过敏防御之家的N次方》

《健身房奇遇记》
5、科普达人秀颁奖现场



【首届过敏疾病诊治案例征集活动比赛 】
第二届过敏防治科普达人秀结束后,进入首届过敏疾病诊治案例征集活动比赛环节。该比赛旨在提升医疗工作者对过敏性疾病的诊疗水平,促进临床实践经验的交流与分享。比赛前期,组委会通过线上平台广泛征集病例,吸引了全国各地众多医生的积极参与,共收到31高质量的参赛作品。经过专家评审团的严格筛选,最终11份优秀案例进入现场决赛。
赛事活动由专委会名誉主任委员刘光辉教授致辞拉开序幕。刘光辉教授在致辞中强调,过敏性疾病的发病率逐年攀升,但公众认知不足、诊疗水平不均衡的问题仍然突出。本次案例征集活动旨在搭建学术交流平台,促进临床经验共享,提升各级医疗机构对过敏性疾病的诊治能力。他呼吁,医务工作者应加强多学科协作,推动诊疗规范化,同时希望借助本次活动唤起全社会对过敏性疾病的重视,让更多患者能够得到及时、准确的诊断和治疗,切实改善患者的生活质量。

刘光辉教授致辞
比赛现场,选手们依次上台,围绕从病例的临床表现、诊断思路、治疗过程、预后分析等方面分享了各自在临床中遇到的疑难过敏性疾病诊治案例。评委团队由多位国内过敏病领域的权威专家组成,他们从病例选择与价值、逻辑与结构清晰度、诊疗思路分析、专业素养与综合表达、汇报表达及技巧、案例创新性表现等多个维度对选手进行综合评分,并结合临床实际提出建设性意见,助力选手进一步提升诊疗思维与病例分析能力。现场气氛紧张而热烈,选手们的精彩分享结合生动的病例展示和严谨的医学分析,赢得了阵阵掌声;评委们的专业点评,不仅精准剖析了案例的关键点,更拓展了临床诊疗思路,让在场听众受益匪浅。此次比赛不仅展现了青年医师扎实的专业功底和敏锐的临床思维,也为过敏性疾病诊治的经验交流搭建了高水平平台,对推动学科发展和临床实践创新具有重要意义。
1、案例分析征集活动比赛选手风采

邵阳市中心医院 李星星分享案例

贵州中医药大学第一附属医院 朱蕾分享案例

重庆医科大学附属第二医院 刘慧分享案例

中山大学附属第五医院 蔡树红分享案例

长春市儿童医院 张春艳分享案例

广州医科大学附属第一医院 胡秋蓉分享案例

中山大学附属第一医院 郭鹏豪分享案例

首都医科大学附属北京儿童医院 侯晓玲分享案例

北京儿童医院 姜楠楠分享案例

山东大学附属儿童医院 刘懿初分享案例

厦门大学附属第一医院 林丽华分享案例
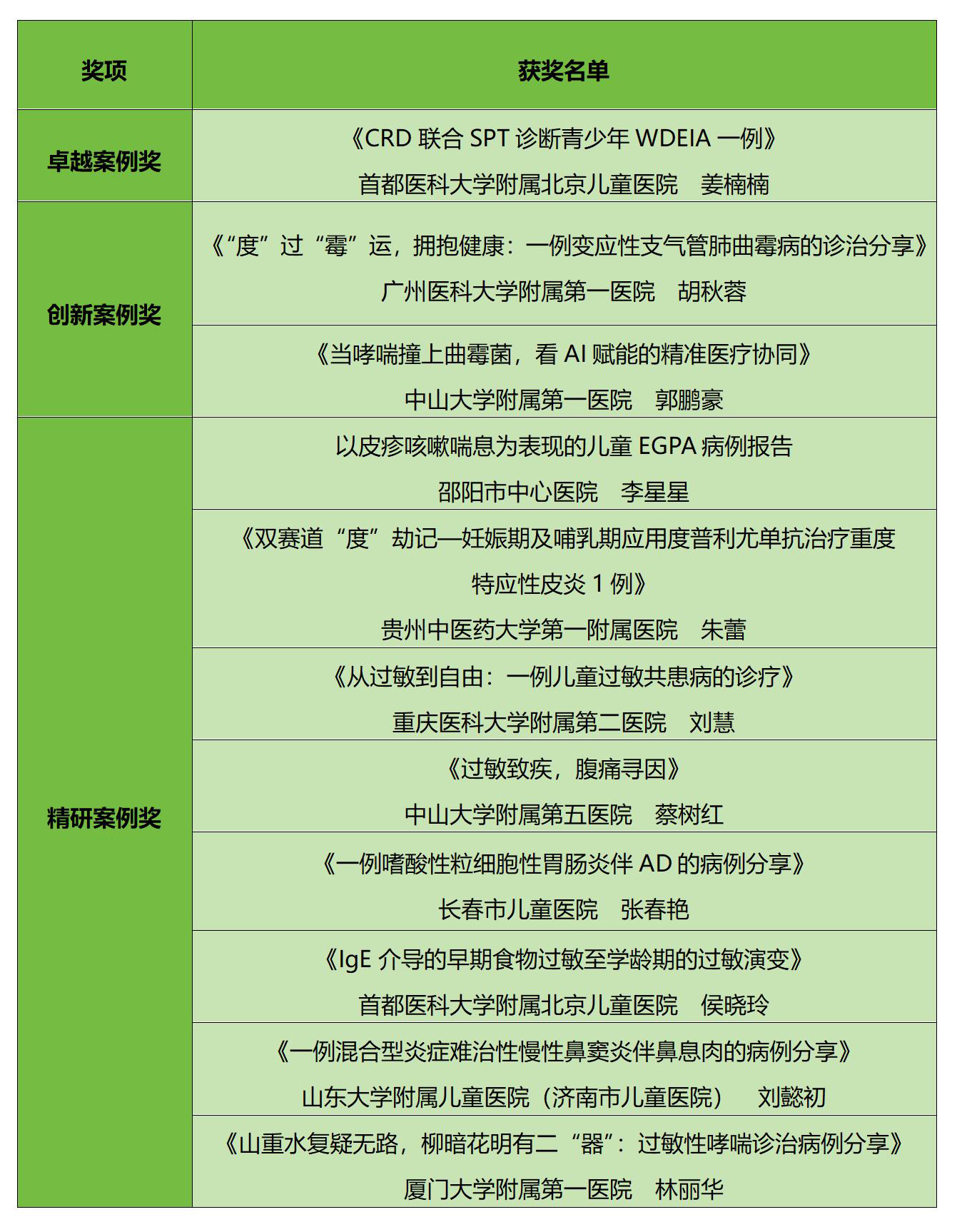
2、获奖名单
经过激烈的角逐,最终评选出卓越案例奖为首都医科大学附属北京儿童医院的姜楠楠老师,创新案例奖是广州医科大学附属第一医院胡秋蓉和中山大学附属第一医院郭鹏豪。其余选手则荣获精研案例奖。在随后的颁奖环节中,中华预防医学会过敏病预防与控制专业委员会主任委员为获奖选手颁发了荣誉证书和奖品,并对所有参赛选手的努力表示高度赞扬。

本次案例征集活动比赛不仅为基层医疗工作者提供了一个展示自我、交流经验的平台,也进一步推动了过敏性疾病诊疗知识的普及和应用。通过分享临床实践中的疑难病例,参赛选手和与会者共同探讨了过敏性疾病的诊断与治疗难点,提升了对疾病的认知水平和处理能力。
3、案例征集活动颁奖现场




集体留影