近日,广州医科大学附属第一医院(国家呼吸医学中心)肺血管介入专科洪城教授与核医学科王欣璐教授团队在核医学顶级期刊《J Nucl Med》(中科院/JCR 一区,IF =9.1)在线发表题为“Targeting Fibroblast Activation Protein for Molecular Imaging of Fibrotic Remodeling in Pulmonary Arterial Hypertension”的前瞻性研究论文。广州医科大学附属第一医院(国家呼吸医学中心)、呼吸疾病全国重点实验室洪城教授与核医学科王欣璐教授为该论文的共同通讯作者;呼吸与危重症医学科博士研究生陈海明、郭文亮主治医师、硕士研究生潘怀禄,核医学科侯鹏主治医师、梁思浩医师、赵睿玥助理研究员为本文共同第一作者。该研究被JNM杂志选作为当期封面图像(Cover Image)以及当月专题文章(Featured Article of the month)予以重点推荐。

研究被JNM杂志选作为当期封面图像
【研究背景】
肺动脉高压(PAH)是一种严重的临床综合征,其特征在于肺血管重构和肺血管阻力逐渐增加,导致右心室肥厚和重构,最终导致患者右心衰竭和死亡。肺血管外膜和右心纤维化是PAH疾病进展过程中的重要病理改变,但现有影像学技术对PAH纤维化重构的早期识别和动态监测仍然存在局限性。成纤维细胞活化是纤维化进程的核心环节,其中成纤维细胞活化蛋白(FAP)高表达于纤维化过程中活化的成纤维细胞,而在正常组织中几乎不表达。FAP抑制剂(FAPI)是一种放射性核素标记的靶向FAP的示踪剂,对FAP具有高度亲和力及特异性。本研究旨在通过放射性核素(18F)标记的18F-FAPI PET/CT成像技术,探索PAH肺血管外膜和右心纤维化重构过程中的动态变化及其与PAH临床参数的相关性,为PAH诊断、病情评估及治疗效果监测提供新的工具。

研究摘要图
【学术发现】
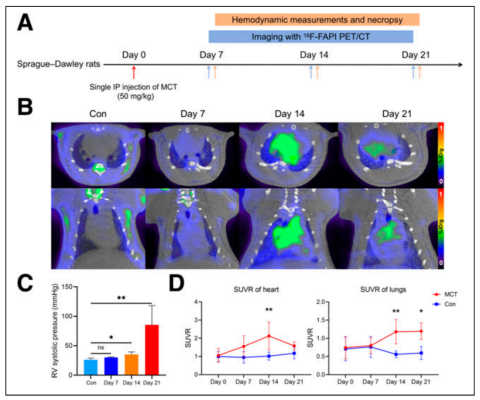
(1)在动物实验中,野百合碱(MCT)诱导PAH的大鼠右心室收缩压从注射MCT后第14天开始显著升高,并在第21天达到高峰。心肌和肺组织中18F-FAPI摄取在注射MCT后第14天达到最大值。与此同时,FAP的表达水平也显著升高。组织学分析显示,大鼠右心室和外周肺动脉的胶原沉积从第14天到第21天逐渐恶化,表明纤维化重构程度加重。

MCT大鼠PAH进展、心肌和肺18F-FIAP摄取的时间过程
(2)在PAH患者研究中,18F-FAPI PET/CT成像显示右心、近端和远端肺动脉中存在不同程度的18F-FAPI摄取,且18F-FAPI摄取水平与患者的临床指标、右心功能以及肺血流动力学参数密切相关。此外,在5名随访复查18F-FAPI PET/CT的患者中,有3名在PAH靶向治疗后显示18F-FAPI摄取水平下降,与患者临床症状和血流动力学参数改善一致。

PAH患者右心和不同级别的肺动脉(主、叶、段及亚段)上FAP表达显著增加

FAP表达变化可能能够监测PAH患者靶向药物治疗反应
【研究结论】
本研究验证了18F-FAPI PET/CT成像在PAH患者中的可行性,表明该技术可以动态、非侵入性地可视化肺动脉和右心的纤维化重构过程。研究结果显示,18F-FAPI摄取水平与PAH的临床指标密切相关,提示这一成像技术不仅在疾病诊断中具有重要价值,还可能为治疗效果的监测提供新的参考依据,为PAH的个体化管理提供更科学的依据,从而改善患者的预后。
SNMMI媒体Press release报道推荐
同时间,该研究被SNMMI网站作为Press release报告进行推荐“Novel PET Approach Identifies Early Signs of Pulmonary Arterial Hypertension”(新型PET方法可识别肺动脉高压的早期征象),引起社会广泛关注。

原文链接:https://snmmi.org/Web/News/Articles/-Novel-PET-Approach-Identifies-Early-Signs-of-Pulmonary-Arterial-Hypertension
JNM原文链接:https://jnm.snmjournals.org/content/66/1/98
【通讯作者】

洪城 教授
主任医师、教授、博士生导师
*呼吸疾病全国重点实验室、广州实验室PI
*广州医科大学附属第一医院呼吸介入病区主任
*呼吸介入中心副主任、肺血管介入学组组长。
*中国医师协会呼吸分会介入学组血管工作组副组长
*广东省呼吸与健康学会肺血管介入诊治专业委员会 主任委员
*广东省肺血管疾病及介入诊治专业委员会常务副主任委员
*广东省呼吸与健康学会肺栓塞与肺动脉高压专委会副主任委员
*主持国家自然科学基金,国家重点研发计划项目子课题,广东省自然科学基金及呼吸疾病国家重点实验室课题多项,发表SCI论文50余篇。
【通讯作者】

王欣璐
主任医师、博士生导师
*广州医科大学附属第一医院(国家呼吸医学中心)核医学科主任
*核医学科教学主任及规培基地主任
*中华医学会核医学分会第十二届委员会肿瘤影像学组成员
*中国医师协会核医学医师分会第五届委员会委员
*广东省医师协会核医学医师分会副主任委员
*广州市医师协会核医学与分子影像分会主任委员
*广州地区核医学医疗质量控制中心主任
*担任《中华核医学与分子影像杂志》通讯编委、《中华肿瘤防治杂志》执行主编、《国际放射医学核医学杂志》常委编委
*主持国家自然科学基金4项,10余项省部级面上及重点研发基金,发表SCI论文60余篇,专利7项。