
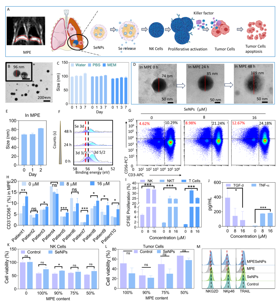
恶性胸腔积液(Malignant Pleural Effusion, MPE)是恶性肿瘤的难点热点,其特点是生长快、恶性程度高、治疗效果差。MPE中固有免疫细胞(NK细胞)数量减少和功能下降,导致抗肿瘤活性大幅下降的独特免疫抑制微环境(“冷”状态)是其治疗效果差的关键因素。广医一院、国家呼吸医学中心、广州呼吸健康研究院汪金林教授团队前期研究发现,MPE中微量元素硒的下降与MPE免疫功能抑制关系密切,纳米硒药物有望调控MPE的免疫“冷”状态为“热”状态(Translational Nanotherapeutics Reprograms Immune Microenvironment in Malignant Pleural Effusion of Lung Adenocarcinoma,AHM封面 ,IF10.0)。在此基础上,团队联合胸外科刘君教授团队和暨南大学纳米研究中心陈填烽教授团队进一步开发了具有免疫激活功能的纳米硒香菇多糖(LET-SeNPs),以MPE中功能抑制的NK细胞为研究对象,阐明了硒纳米粒子激活NK细胞的机制来实现肿瘤杀伤作用,实现恶性胸腔积液从免疫“冷”状态向“热”状态转化,从而开辟MPE局部治疗新策略,为LET-SeNPs实现基础临床转化奠定了良好基础。研究结果在Advanced Functional Materials (AFM, IF 18.5)以“封面论文”的形式发表Selenium Nanoparticles Enhance NK Cell-Mediated Tumoricidal Activity in Malignant Pleural Effusion via the TrxR1-IL-18RAP-pSTAT3 Pathway。系列研究表明,该团队在恶性胸腔积液的肿瘤免疫微环境的调控研究上取得了显著的成绩,医工结合的模式已经开启了胸膜疾病基础研究的一扇窗户。

汪金林教授团队应用近年来建立的规范、成熟、有效的MPE诊疗流程,“合并应用超声引导胸膜切割和标准盲钳活检对恶性胸腔积液诊断”的方法对MPE患者进行胸膜活检,确诊MPE。并发现其NK细胞数量减少与MPE中硒含量减少有关。

进一步研究发现,LET-SeNPs可在MPE中降解并释放硒元素,充分说明LET-SeNPs给药可改善MPE硒缺乏。在体外探究过程中,LET-SeNPs给药后,MPE中的NK细胞数量增加,受抑制的NK细胞功能逆转恢复抗癌活性。

随后,为了进一步探究LET-SeNPs如何激活NK细胞功能活性的影响,他们采取了转录组学测序方法,精准探索出LET-SeNPs调控NK细胞活性是通过聚焦到硒蛋白(TrxR1)上,并首次发现IL-18RAP在NK细胞激活中的作用。进一步实验验证得出:LET-SeNPs通过TrxR1-IL18RAP-pSTAT3途径促进MPE-NK细胞活化,提高对肺癌细胞清除和减少胸腔积液的产生。

最后,他们通过小鼠体内实验验证得出LET-SeNPs预刺激NK细胞这一CAR-NK细胞治疗,在MPE小鼠模型中显示出有效的抗肿瘤效果。该工作为促进新型靶向纳米材料或靶向机制明确的NK治疗先导化合物在MPE综合诊断和治疗中的临床应用提供了新的策略。
基于MPE的肿瘤免疫微环境机制探索创新治疗策略是本团队近年来的重点临床基础结合研究的尝试。本团队与暨南大学陈填烽教授团队联合,应用纳米医学的技术,改善晚期肺癌MPE复杂的微环境,将MPE“冷”免疫状态转化为功能性“热”型MPE,是本研究的一大突破,进一步深入研究探索相关机制将有助于开发新的药物或推动有效的免疫治疗策略的发展。
【作者简介】

刘少薇 博士研究生
• 广州医科大学附属第一医院-呼吸健康研究院在读博士研究生。曾任学校党总支党务中心纪检部部长,获得国家奖学金等多次奖学金,获得“优秀毕业研究生”、“优秀研究生”、“优秀研究生干部”等荣誉称号。硕士期间以第一作者发表SCI文章3篇(总IF 32.3),参与发表文章2篇,中华医学会壁报论文3篇。

李乃健 主治医师
• 博士,变态反应科主治医师,美国约翰·霍普金斯大学医学院博士后。广州医科大学附属第一医院青年优秀人才,以第一(含共同)或通讯作者在 Am J Respir Crit Care Med、Adv Funct Mater、 Respir Res、Lung、Respir Med 和 Front Microbiol 等学术期刊发表多篇论文。主持国家自然科学基金、广东省高校项目、广州市科技项目和国家重点实验室项目等课题多项。现任广东省胸部疾病胸膜纵隔疾病专委会秘书。

汪金林 教授
• 教授,主任医师,研究生导师,广州市呼吸质控中心秘书,广东省医学会呼吸分会秘书,广东省胸部疾病学会胸膜纵隔疾病专委会主任委员,国家呼吸中心/呼吸健康研究院胸膜与纵隔疾病病区主任,广州医科大学附属第一医院呼研院第四党支部书记。曾入选2012-2021年全国呼吸与危重症医学领域学者论文学术影响力100强。从事呼吸疾病的诊治十余年,主要集中于胸膜疾病,恶性胸腔积液的诊治与研究。主持项目:广东省自然科学基金项目,广州市科技计划项目,呼吸健康研究院自主研发课题项目等多项课题。近年来,曾运祥/汪金林团队一直从事胸膜疾病特别是恶性胸腔积液的临床和基础研究,取得了较好的成绩,及团队长期深耕于胸膜疾病特别是 MPE 的临床与基础研究,对胸膜疾病特别是 MPE 的诊治达到国内先进的水平,有良好的研究背景。主要体现在:1)创造性完善胸腔积液的诊疗手段,包括开展了“合并应用超声引导胸膜切割和标准盲钳活检对恶性胸腔积液诊断”的方法,诊断率高达93.8%;首次提出了“LDH/ADA作为一个新指标用于鉴别结核性胸膜炎和类肺炎性胸腔积液”。2)建立了多种少见的胸腔积液(寄生虫相关性胸腔积液,放疗相关性胸腔积液,特发性嗜酸性粒细胞性胸腔积液,良性石棉相关性胸腔积液等)的诊疗路径。3)与暨南大学陈填烽教授在MPE的基础研究上,深入阐述了MPE免疫微环境的调控机制。近年来,发表胸膜疾病相关的临床及基础文章 20 余篇,其中关于 MPE 微环境免疫调控的研究结果在 Adv Funct Mater(1 篇)、Adv Healthc Mater(1 篇)、Nano Res(1篇)、JNB(1 篇)等知名国际期刊。
论文信息:
Selenium Nanoparticles Enhance NK Cell-Mediated Tumoricidal Activity in Malignant Pleural Effusion via the TrxR1-IL-18RAP-pSTAT3 Pathway.
Shaowei Liu, Naijian Li, Haoqiang Lai, Ligeng Xu, Yunxiang Zeng, Xin Chen,
Haoyang Huang, Tianfeng Chen*, Jun Liu*, and Jinlin Wang*
ADVANCED FUNCTIONAL MATERIALS
DOI: 10.1002/adfm.202401264
论文链接:https://onlinelibrary.wiley.com/doi/abs/10.1002/adfm.202401264