引言:
5月28日,由中华医学会细菌感染与耐药防治分会联合国家呼吸医学中心、国家呼吸系统疾病临床医学研究中心组织国内呼吸、病毒学、感染、重症、急诊、药学等各领域专家撰写,钟南山院士及王贵强教授作为通信作者领衔编著的《抗新型冠状病毒小分子药物临床应用专家共识》(以下简称「共识」)在《中华医学杂志》重磅发布[1]。「共识」总结了临床常用的抗新冠病毒药物特点及特殊人群用药注意事项,对于有药物相互作用风险的老年患者,来瑞特韦被列为了可用的国产小分子抗新冠病毒药物重点选择之一(证据质量 A,推荐强度 1),其有效性和安全性获得「专家共识」认可。

图 1 「共识」截图
53位专家共同推荐:来瑞特韦用于老年人群、肝肾功能不全等多种特殊人群感染新冠病毒后的治疗。
老年人群、合并慢性疾病人群、肿瘤、孕妇等特殊群体由于免疫功能低下,其感染新冠病毒后可能面临比普通人群更高的住院或死亡风险,需积极进行抗病毒治疗[2]。国内虽已上市多种抗新冠病毒小分子药物,但目前国内尚无针对特殊人群的具体用药推荐。
《抗新型冠状病毒小分子药物临床应用专家共识》是基于《新型冠状病毒感染诊疗方案(试行第十版)》[2],并结合我国对新冠病毒的诊疗经验编写,由钟南山院士任专家组组长,王贵强教授、唐小平教授、杨子峰教授、李时悦教授、郑劲平教授、王明贵教授任专家组副组长,来自全国呼吸病学、感染病学、重症/急诊医学、临床药学、临床病毒学、循证医学共计 53 位专家参与。「共识」重点介绍14类特殊人群用药推荐,为促进抗新冠病毒小分子药物在临床合理应用提供建议。
「共识」对特殊人群使用建议主要包括:
① 对于新冠病毒感染的患者,推荐感染早期使用抗新冠病毒小分子药物。
② 推荐单药 3CLpro 抑制剂(来瑞特韦)用于老年人群感染新冠病毒的治疗,推荐级别「1A」。
③ 对于多种特殊人群(重症/危重症人群、高血压人群、糖尿病人群、肿瘤人群等)新冠病毒感染治疗「 需要注意药物相互作用」。来瑞特韦不与利托那韦联合使用,药物相互作用相对较少且可控。
④ 对于感染新冠病毒的肝、肾功能不全患者,建议其在感染早期优先选择莫诺拉韦和来瑞特韦。肝肾功能不全患者使用来瑞特韦无需调整剂量。
一、国内已有 7 款口服抗新冠病毒小分子药物附条件获批
「共识」指出,小分子口服药物是我国目前主要抗新冠病毒治疗方案,并强调了抗新冠病毒小分子药物总体使用原则包括:应用时机、疗程、药物相互作用、肝肾功能不全时的药物调整等。截止 2024 年 3 月 4 日,国家药品监督管理局已附条件批准 7 种口服抗新冠病毒小分子药物包括:
3CLpro 抑制剂(4 种):奈玛特韦片/利托那韦片、先诺特韦片/利托那韦片、来瑞特韦片、阿泰特韦片/利托那韦片。
RdRp 抑制剂(3 种):莫诺拉韦胶囊、阿兹夫定片和氢溴酸氘瑞米德韦片。
二、关注特殊人群用药,警惕药物相互作用
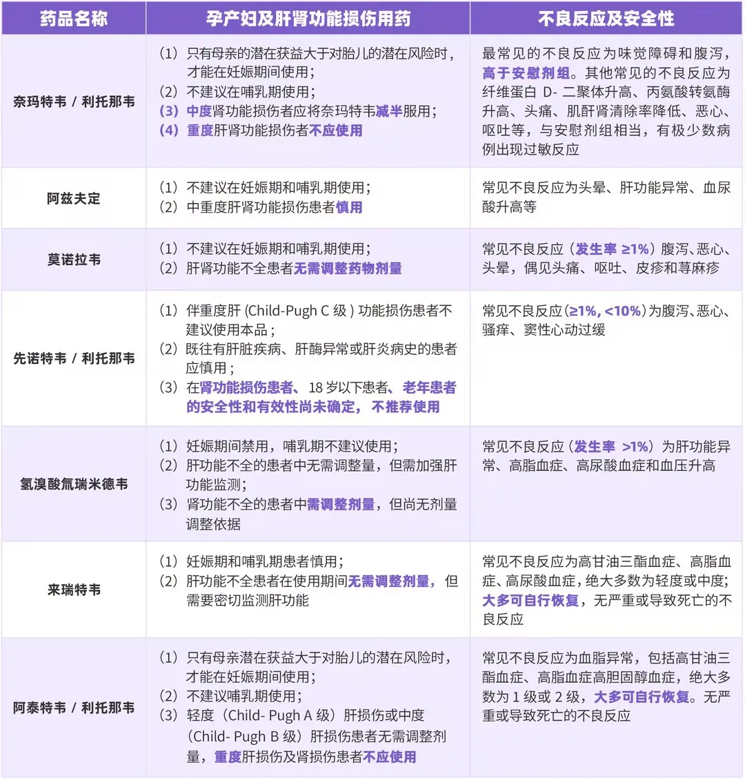
不同抗新冠病毒小分子药物其适用人群、用法用量、特殊人群使用情况、不良反应及安全性以及药物相互作用也有所不同,详细掌握相关问题有助于安全用药。「共识」列出了已获批7种抗新冠病毒小分子药物临床应用情况(表 1),其中肝肾功能不全患者使用来瑞特韦无需调整剂量,并且不良反应大多自行恢复、安全性好。
表 1 已获批 7 种抗新冠病毒小分子药物临床应用情况[1]

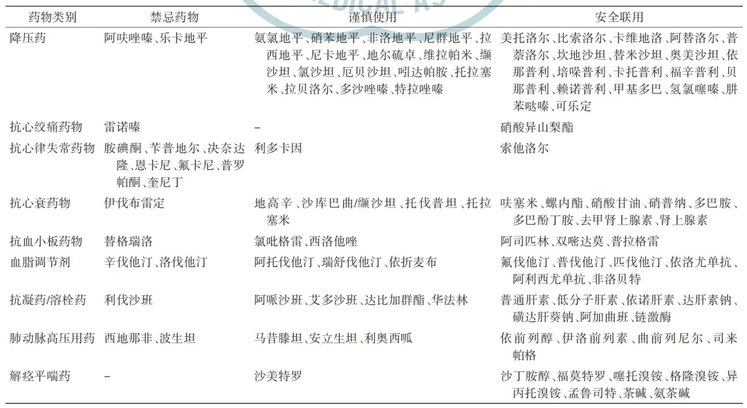
「共识」特别关注需要合并其他药物的患者,在新冠感染治疗中要注意药物相互作用(DDI),尤其是详细列出了常见并存病治疗药物与利托那韦联用的推荐意见表(表 2)。目前已上市的一些 3CLpro 抑制剂组合装同样存在利托那韦相关的 DDI 风险,而单药来瑞特韦是目前(截至 24 年5 月)唯一一款无需联用利托那韦的 3CLpro 抑制剂。来瑞特韦不与利托那韦联合使用,药物相互作用相对较少且可控。
表 2 常见并存病治疗药物与利托那韦联用的推荐意见[1]

三、特殊人群抗新冠药物使用推荐中,来瑞特韦获「1A」推荐
特殊人群感染新冠病毒后重症和死亡风险显著增加,需积极抗病毒治疗。本次「共识」用较大篇幅对临床上涉及到的特殊人群治疗做了用药推荐,比如:
免疫抑制人群:在临床治疗过程中,应重点关注联合用药及药物相互作用。推荐在感染早期合理地选用抗新冠病毒小分子药物(1A)。对于接受环孢素、他克莫司、西罗莫司等免疫抑制剂治疗的实体器官移植受者(SOTR)如需服用来瑞特韦,不建议停用免疫抑制剂。
老年人群:此类人群较容易合并多种疾病,如高血压、糖尿病和心血管疾病等,但基础病用药和抗新冠病毒药联合易增加 DDI 风险,因此「共识」对有药物相互作用风险的老年患者推荐在感染早期使用莫诺拉韦或单药 3CLpro 抑制剂(来瑞特韦)(1A)。且来瑞特韦Ⅲ期临床纳入受试者 0.8% 年龄超过 65岁,结果也显示了来瑞特韦在老年人群中使用的安全性和有效性。
肝肾功能不全患者:由于来瑞特韦以原型药物形式经粪便排泄,因此肾功能不全患者无需调整剂量,同时因不联用利托那韦,相关肝损伤风险较小。「共识」指出对于感染新冠病毒的肝、肾功能不全患者,建议其在感染早期优先选择莫诺拉韦和来瑞特韦,肝功能不全者使用来瑞特韦时需密切监测肝功能(2D)。
图 2「共识」对来瑞特韦在老年人群中的使用推荐[1]

可见,单药来瑞特韦作为新型的 3CLpro 抑制剂,为临床特殊人群用药提供了新的思路。
四、来瑞特韦创新单药为新冠感染治疗带来更多用药选择
最近,新冠变异株 KP.2 在全球范围内快速传播,从全球首次发现 KP.2 到传至中国,仅用 2 个月[3]。面对新冠感染,除了积极做好防护措施,高危人群感染后还需积极接受抗病毒治疗[2]。小分子药物是抗击新冠的优先选择,而老年患者往往合并基础疾病需同时服用多种药物,但一些进口药物可及性方面存在一定局限性。因此,研发安全、有效的国产单药,并提高药物可及性,对于治疗新型冠状病毒感染尤为重要。来瑞特韦片正是这一背景下开发的国际首款无需联用利托那韦拟肽类 3CL 靶向新冠抗病毒药物,是具有自主知识产权的原创 I 类创新药[4]。
据公开发表的临床研究数据:相对于奈玛特韦,来瑞特韦与靶点相互作用更为广泛,形成的抑制复合物更加稳定,使得其靶点停留时间更长,因此不需要联用利托那韦也能发挥良好抗病毒作用[5];来瑞特韦对轻至中度的新型冠状病毒感染成年患者有显著疗效,可以显著缓解临床症状、快速降低病毒载量、缩短病程及转阴时间[6]。
目前来瑞特韦从基础机制到临床试验学术研究成果已经陆续发表于国际顶刊和国际权威期刊子刊,体现了国际学术界对来瑞特韦有效性及安全性的认可。同时,来瑞特韦片已正式纳入 2023 年国家医保药品目录,可及性进一步提高[7]。
总体而言,来瑞特韦的基础与临床研究获得国家重点研发计划、国家中医药多学科创新团队项目、国家自然科学基金、广东省科学技术基金、广州市科技规划项目及广州实验室攻关项目的资助支持[8]。来瑞特韦的研发成功是新型举国体制下整合国家战略科技力量联合科技攻关创新的范例,为推动国内新药研发的进步及我国新药创新研发的竞争力提升提供了保障。
内容策划:田晓宇
内容审核:张君
题图来源:图虫创意
参考文献
[1] 中华医学会细菌感染与耐药防治分会, 国家呼吸医学中心, 国家呼吸系统疾病临床医学研究中心.抗新型冠状病毒小分子药物临床应用专家共识[J].中华医学杂志,2024,104(20):1812-1824.
[2] 国家卫生健康委,国家中医药局.新型冠状病毒感染诊疗方案(试行第十版)[J].传染病信息, 2023, 36(1):18-25.
[3] 中国疾控中心官方微博2024-5-14日报道https://weibo.com/u/7289344785
[4]广州市人民政府官网报道:https://www.gz.gov.cn/zt/yqfkzn/content/mpost_8978927.html .
[5] Xiaoxin Chen,Xiaodong Huang,Qinhai Ma,et al.Inhibition mechanism and antiviral activity of an α-ketoamide based SARS-CoV-2 main 2 protease inhibitort. 2023.
[6] 来瑞特韦说明书.
[7] 众生药业官网:喜报!众生药业1类创新药乐睿灵®来瑞特韦片成功纳入2023年国家医保目录.http://www.zspcl.com/index.php?m=content&c=index&a=show&catid=25&id=673
[8] 国家呼吸疾病临床医学研究中心官方公众号报道https://mp.weixin.qq.com/s?__biz=MzI2NTEzNDE3Mw==&mid=2650510993&idx=1&sn=fce157f47068d312e58f0303ad87a611&chksm=f2ad3fa3c5dab6b539a585c7a9850de4a1ca5e1048fd50bb0f5ac7f432b5f5ab00f8254e97ed&scene=27