
复发性良性气管狭窄(recurrent benign tracheal stenosis,RBTS)是呼吸介入领域的难治性疾病,多由于结核感染、气管插管等气道损伤原因引发,其特点是气管内肉芽组织增生,气管支撑结构破坏继而引起气管管腔狭窄,会导致严重的呼吸困难甚至窒息。目前尚无治疗RBTS的有效方法,常见的如球囊扩张、高频电刀、激光、支架植入等方法往往只能在短期内维持管腔通畅,随着肉芽组织继续生长,管腔再度狭窄,治疗后再狭窄率达40%-70%。RBTS患者症状反复出现,需要定期治疗,严重影响患者生活质量,也增加经济及社会负担。李时悦教授团队通过长期对良性气管狭窄的研究过程中发现RBTS患者狭窄段气管上皮缺失或仅残留少量异常上皮,提出重建完整的功能性气管上皮可能是治疗RBTS的关键,并针对这一问题将目光着眼于气道上皮基底细胞(一类气道上皮干细胞),建立完善的气道基底细胞分离、扩增、鉴定体系,并通过再生医学疗法实现上皮重建治疗气管狭窄。相关论文“Autologous Airway Basal Cell Transplantation Alleviates Airway Epithelium Defect in Recurrent Benign Tracheal Stenosis”与于2023年10月7日在线发表于《Stem Cells Translational Medicine》 (JCR Q1,IF:6.0)。
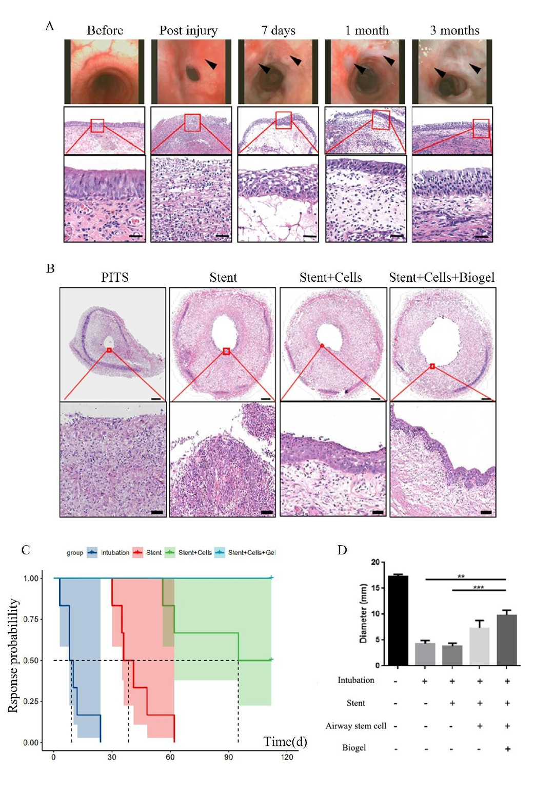
在该研究中,首先通过气管插管球囊压迫和金属支架置入的方式建立比格犬良性气道狭窄模型,同时分离并扩增每只比格犬的气道基底细胞,并通过慢病毒转染的方式对基底细胞进行绿色荧光标记,此类细胞将会大量扩增以用于自体移植。治疗前,通过组织钳、球囊等常规手段清理模型犬管腔内的肉芽组织,恢复管腔通畅。细胞移植前,先通过支气管镜在狭窄段表面涂抹生物凝胶,增加移植细胞的留存率,并提供上皮细胞生长的表面,再将自体基底细胞悬液涂抹在狭窄段气管表面,经过3次移植后进行为期16周的随访观察。

下图显示为复发性良性气管狭窄模型建立的过程,显示造模后管腔出现明显的塌陷狭窄,即便放置金属裸支架支撑管腔结构,大量肉芽组织仍从金属支架的网眼中增殖并突出,堵塞气道,导致复发性良性气管狭窄。

随访结果显示,移植后7天,狭窄段气管表面出现少量的白色岛状区域,通过组织活检结果提示为再生中的上皮。随着随访时间的增加,岛状区域逐渐扩大,管腔狭窄的进展速度也逐渐放缓。移植后3个月,狭窄段表面完全被白色上皮结构覆盖,肉芽组织不再增生,管腔维持通畅。

通过移植前绿色荧光标记发现,基底细胞自体移植后3个月后狭窄段气管表面所形成的气道上皮完全由移植的带有绿色荧光标记的基底细胞组成,并且分化良好,具备正常上皮的所有功能。

综上所述,该研究建立完善的自体基底细胞分离、扩增、鉴定与移植体系,国际上首次通过再生医学方法实现了大气道上皮重建,可有效抑制比格犬良性气管狭窄模型狭窄段肉芽组织生长,稳定管腔直径,证明重建气道上皮是避免良性气管狭窄反复发作的关键,该疗法有望成为复发性良性气管狭窄的重要治疗手段。
该研究通讯作者为广州医科大学附属第一医院、呼吸疾病国家重点实验室、广州呼吸健康研究院李时悦教授及苏柱泉副研究员,第一作者为广州医科大学附属第一医院叶永顺博士、陈迪非博士,刘明教授。该项目得到广州市科技计划项目,广州再生医学与健康广东省实验室临床创新研究项目课题,呼吸疾病再生医学创新团队项目以及广东省钟南山医学基金会项目的支持。