
肺动脉高压是由多种病因和发病机制所致的一种临床与病理生理综合征,其核心特征为肺动脉阻力升高以及肺血管重塑,但其表现不仅限于肺血管的改变,亦合并有其他多系统的改变征象,如气道、肠道微生态的改变。呼吸道菌群与肺部疾病,尤其是肺动脉高压的关系十分密切,既往,王健教授团队发现成年肺动脉高压患者有着独特的呼吸道菌群构成与特点,可能对肺动脉高压的发生发展具有预测作用(已发表Hypertension,PMID: 32921193),而小儿先天性心脏病(先心病)相关肺动脉高压的气道组成尚未明确。有研究表明,先心病患儿存在微生态菌群失衡的表现,其微生态的组成成分予预后相关。基于此,呼吸疾病国家重点实验室王健教授团队与重庆医科大学附属儿童医院符州教授团队合作组织了一项研究,分别收集先心病合先心病合并肺动脉高压患儿的咽拭子,首次系统性地研究了上气道菌群在先天性心脏病(先心病)患儿发展为肺动脉高压过程中菌群的组成和分布改变,比较了肺高压患儿和成人肺高压的上气道菌群组成及功能。该研究论文“Respiratory Microbiome Profile of Pediatric Pulmonary Hypertension Patients Associated With Congenital Heart Disease”近期发表于循环领域权威期刊Hypertension(中科院医学1区Top期刊,IF=9.897)。
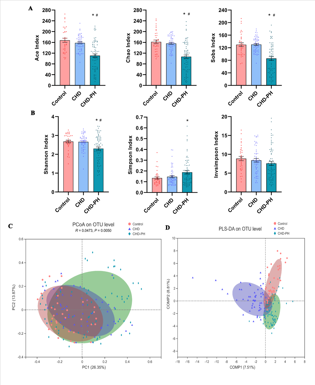
该研究共纳入158名儿童研究对象(健康对照组35例,先心病54例,先心病相关肺高压69例),通过16S rRNA基因测序,首次系统报道了单纯先心病和先心病相关肺高压患儿上气道菌群的组成差异,同时比较了疾病患儿和成年肺动脉高压患者上气道菌群的构成差异。进一步分析发现,相对于健康儿童,先心病相关肺高压患儿上气道菌群多样性明显下降,而链球菌属、罗斯氏菌属丰度明显高于健康对照组。相比与单纯先心病,合并肺高压的患儿上气道明显富集奈瑟菌属和罗斯氏菌属,组间差异显著分析和LDFSe多级物种差异分析提示,特征性改变的链球菌属、罗斯氏菌属、奈瑟菌属和罗斯氏菌属对于先心病患儿肺高压的发展有一定的预测提示作用。另外,特征性改变的菌属如链球菌属、普雷沃氏菌属等与患儿右心功能相关的彩超指标有中强等相关性。与此同时,功能预测分析结果提示,先心病患儿发展为肺动脉高压可能与上气道菌群的多种物质代谢通路尤其是氮代谢等信号通路密切相关。
同时,该研究回顾分析了既往成人研究对象的上气道菌群数据,通过比较儿童肺高压患者和成人肺高压患者上气道菌群的组成,发现相对于成人肺高压患者,先心病相关肺高压患儿亦显示出截然不同的气道菌群的分布特征,肺高压患儿有更高丰度的链球菌属和罗斯氏菌属。这些结果对先心病肺动脉高压患儿气道菌群的独有特征提供了新的研究思路,为不同类型肺动脉高压的气道菌群表型及其临床价值提供新的研究基础。
呼吸疾病国家重点实验室王健教授与重庆医科大学符州教授为该文的共同通讯作者,重庆医科大学王婷博士后、广州医科大学邢越博士为共同第一作者。该研究由国家自然科学基金重点国际合作项目、重庆市自然科学基金项目等支持。

图一:单纯先心病和先心病相关肺高压患儿上气道菌群丰度和多样性比较

图二:先心病相关肺高压患儿上气道特征性菌群分析

图三:先心病肺动脉高压患儿予成人肺高压患者上气道菌群的比较

图四:先心病肺动脉高压患儿上气道特征改变的菌群于心脏彩超指标的相关性及功能分析
通 讯 作 者

王 健 教授
• 广州医科大学二级教授,博士研究生导师
• 广东省教育厅高校血管重点实验室主任
• 中华医学会呼吸分会肺血管病学组副组长
• 国家心血管中心右心委员会副主委
• 国家自然基金委一审,二审评审专家

符 州 教授
• 重庆医科大学附属儿童医院
• 二级教授、主任医师、博士研究生导师
• 国务院政府特殊津贴专家
• 第五届中国儿科医师奖获得者
• 英国伦敦大学访问学者
• 重庆英才计划创新领军人才
• 国家临床重点专科(儿科呼吸)学科带头人

王 婷 博士后
• 重庆医科大学附属儿童医院
• 重庆医科大学博士,美国加州大学及重庆医科大学在站博士后
• 重庆医科大学附属儿童医院呼吸科主治医师,讲师
• 西部儿科呼吸联盟青年委员会秘书长

邢越 在读研究生
• 广州医科大学在读研究生